今年海南专升本公办院校的扩招加上社会对人才要求愈发严格,让更多专科学生有了升本的打算,希望通过提升学历增强自我竞争力、拓宽职业道路。那么专升本应该怎么备考呢? 海南专升本没有官方教材,而是每个科目给出考试大纲和参考书目。
考试大纲往往被很多同学忽视,这份看似简单的大纲,实则是每位考生手中的“导航图”,它不仅明确了考试的范围、内容、难度和题型,更是明确了我们的复习方向。利用好了考试大纲,会让你备考达到事半功倍的效果。
今天这篇文章就告诉大家如何充分利用考试大纲进行有效的专升本备考。
发布时间:
大概在每年的1月上旬,考纲会作为考试政策的附件进行发布。
发布渠道:
海南省考试局:https://ea.hainan.gov.cn/
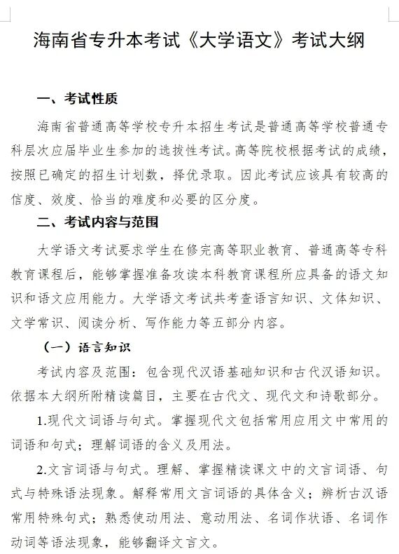
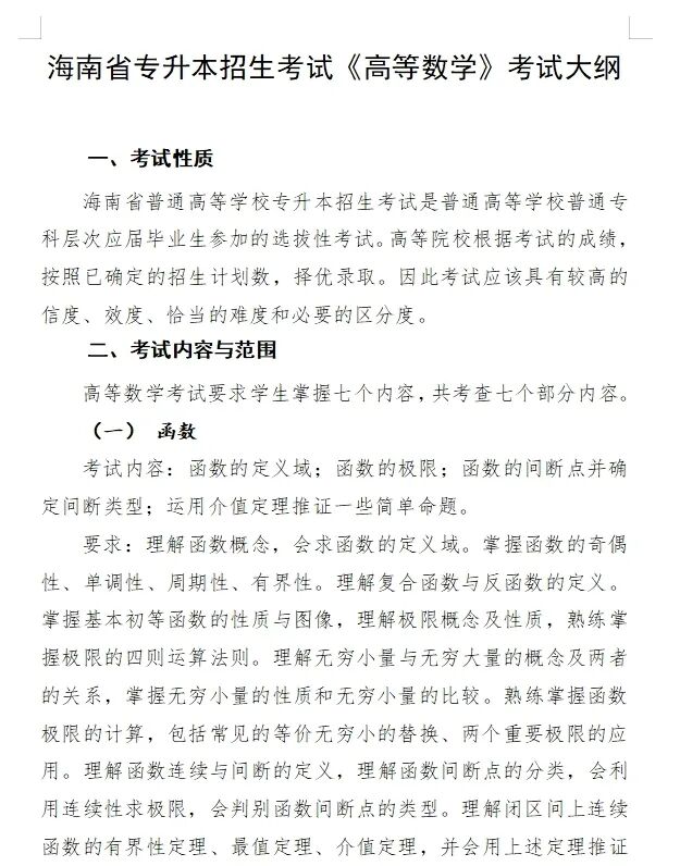
考试大纲是由海南省考试局进行发布,规定当年的考试科目、考试性质、内容范围、方式和重点考查的内容。
?考试大纲主要分为四个部分:
1.考试的性质
2.考试内容与范围
3.考试形式与试卷结构
⑴内容结构
⑵参考题型
4.参考书目
?以大学语文为例,考纲罗列了要掌握的语言知识、文体知识、文学常识、阅读分析、写作能力等五部分内容,在每部分下面写明了考试内容及范围,又标明了每个知识点需要大家掌握的层次,有一些是需要识记、熟悉、理解等,另外则是需要进行掌握运用的。
那么,我们就可以根据考纲给出的考点进行非重点和重难点分层梳理。
首先,考生拿到考纲进行一个全面的阅读,对考试的整体框架有一个清晰的认识。 我们可以通过考试大纲搭建知识框架,明确重点和必考知识点。这不仅有利于我们记忆,还可以帮助我们在答题时做到心中有数。 根据考试大纲将复习内容细化成具体的小目标。比如,每周攻克几个参考书目中的章节,每天掌握哪些知识点,制定切实可行的复习计划并坚持执行。 考纲会明确各个知识点的学习要求,大致分为四类:识记、熟悉、理解、掌握。 ❶ 识记:这是对知识掌握程度的最基本要求。只需要考生对知识点有初步的认识,能够在相关问题中识别和直接应用即可。 ❷ 熟悉:要求对知识点有较深入的理解,不仅要知道其基本原理和内容,还要能够解决一些较为复杂的问题。需要弄清楚各个知识点的原理、内容、依据及方法,并注意与其他易混淆的知识点进行对比复习,加强记忆。 ❸ 理解:比熟悉更高的要求,考生不仅要知道知识点的基本内容,还要能够解释、举例或推断,并能利用所学的知识解决简单的问题。这就要求考生对知识点有更深入的认识,能够灵活运用所学知识。 ❹ 掌握:这是对知识掌握程度的最高要求。不仅要知道知识点的基本内容,还要深刻理解其内在联系和原理,并能利用所学知识解决相关问题。在出现不同题型考察这个知识点时要会灵活运用,达到熟练解决问题的程度。 要求“掌握”的知识点,往往都是考试的重难点,考试中出现频率最高的知识点。
有些同学担心现在备考等到1月出政策后考纲会有变动,自己白复习一场。
一般来说,考纲即使有变动也只是小部分的,不会太大。如果考纲真的变化很大,受影响的也是所有考生,不必太过焦虑。当务之急是要及时调整复习计划,查漏补缺、认真备考。
?好老师专升本教研中心根据海南省考试大纲编订教材,通过系统化的章节划分、清晰的知识点讲解以及丰富的例题解析,帮助你建立完整的知识框架,夯实基础知识。
考前冲刺阶段,紧密围绕最新考纲动态针对可能出现的考试热点与难度进行强化训练,对考纲新增加的知识点进行查漏补缺。还会通过模拟考试,让你提前适应考试节奏,熟悉考试题型。
???好消息:好老师专升本考前集训班重磅回归!!!
精准提炼考试重点和难点
同时根据学员薄弱环节进行有针对性的提升
以考代练、以练促学
考前帮助学员调整状态
正面迎接考试挑战?
2024秋季班全省开课进行中???
✅线下面授✅线上直播 随到随学
✅公共课✅专业课 全科目开班 夯实基础
⭕一次缴费学到考前
⭕全阶段全科目教材教辅资料 免费提供
⭕阶段性测试+考前冲刺 熟悉考试流程
⭕线上老师课后答疑 问题不遗漏
⭕督学全程陪伴 习惯早养成
抖音
微信
微博
QQ群
400-023-1785


