迎新启航,智慧导航
亲爱的2024级新同学
欢迎你加入
最温暖大学
武工商已经做好准备
热情欢迎你们的到来
8月22日起
萌新们可以陆续进行线上自助报到啦
这份详尽的操作须知
快来一起看看吧
开启你的大学新篇章?
1.系统开放时间
本科(含专升本):8月22日——9月8日
专科: 8月30日——9月8日
2.登录方式
使用微信扫描小程序码
用户名:身份证号
密码:身份证后6位(如身份证最后一位是X,请大写)

登录成功后,进入新生报到界面,示例图如下:
● 操作步骤:
01
点击办理“人脸识别”。完成人脸识别。
02
点击办理入学须知。仔细阅读新生入学须知,阅读后点击完成阅读(阅读20s方可提交)。
03
个人信息完善。
进入个人信息完善页面,填写“基本信息”,如毕业学校、籍贯、家庭详细信息、联系电话(如图3-1)。点击下一步,继续填写“学习经历”,填写高中(中职)经历,点击新增经历,可添加多项学习经历(最多只能添加4项)(如图3-2),填写后继续点击下一步进入“家庭成员信息”页面。点击新增成员,可添加多个家庭成员信息。全部填写后,点击保存(如图3-3)(点击上方序号按钮可查看或修改已填写内容)。
(图3-1) (图3-2) (图3-3)
04
军训服装尺寸。
进入“军训服装尺寸”页面, 查看尺寸,选择尺码信息,点击提交(如图4-1)。
如需修改已选服装尺寸,请重新进入页面,点击修改(如图4-2)。
(图4-1) (图4-2)
05
宿舍信息。点击进入“宿舍信息”页面,可查看住宿标准信息。
06
户口迁入信息。点击进入户口迁入信息页面,仔细阅读2024年新生户口迁移须知,勾选是/否迁移户口到学校,点击“提交”。
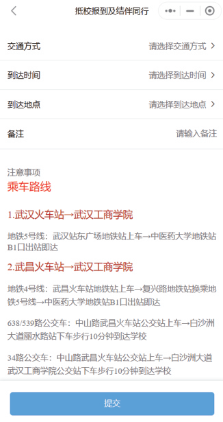
07
抵校报到及结伴同行。点击进入“抵校报到及结伴同行”页面,填写抵校报到详细内容(到达时间精准到时),填写后点击提交(如图7-1)。
(图7-1)
08
购买生活用品。点击进入“购买生活用品”页面,查看生活用品明细,点击提交。
09
医保登记。点击进入“医保登记”页面,查看医保信息(统一预收),点击提交。
10
免费领取校园上网卡。点击进入“免费领取校园上网卡”页面,勾选“登记领取”,点击提交完成登记。点击提交完成登记。未勾选“登记领取”的,系统默认放弃领取。
11
绿色通道申请。(选办,已办理生源地贷款且有学费缓交需求的同学可申请办理)有缓缴需求的学生在提交生源地贷款申请后,立刻继续申请学费缓缴。
·操作步骤如下:
① 点击生源地贷款,选择生源地贷款机构:国家开发银行/其它银行;填写回执验证码(选择“其他银行”的不需要填写此项);填写贷款金额(贷款金额不能超过16000元);上传回执单图片,点击提交,等待学生工作部老师审核(如图11-1、11-2)。
(图11-1) (图11-2)
(图11-3)
③ 关注绿色通道审批结果。
注:该申请由学生工作部老师定期审核,请耐心等待审核结果,审核通过后不可修改。
绿色通道咨询电话:027-88147366。
12
在线缴费。
绿色通道审批通过后(节点显示已完成),点击进入“在线缴费”;未申请绿色通道的同学,直接进入“在线缴费”。
步骤如下:
(1)未办理贷款或缓缴的学生,可以直接扫码缴费(图12-1)。
(2)办理了贷款或缓缴的学生,请确认“绿色通道”环节已审批通过,并且在本页面中查看“缓缴金额(贷款+缓缴)”,显示对应金额后,再缴费。
(3)核对信息无误后扫码缴费。
①使用微信/支付宝扫描以下二维码,打开“校园统一支付平台”网站,按提示登录账号后支付。
用户名:身份证号
密码:姓名
②付款成功无欠费后,“在线缴费”节点会显示“已完成”。

13
完成注册。
支付成功后,进入“完成注册”页面,查看全部迎新环节完成情况,全部完成后点击完成注册(如图13-1)。完成注册后,返回首页点击右侧上方二维码,截图保存二维码,来校报到当天,根据校内志愿者要求出示二维码,完成到校报到(如图13-2、13-3)。

抖音
微信
微博
QQ群
400-023-1785


