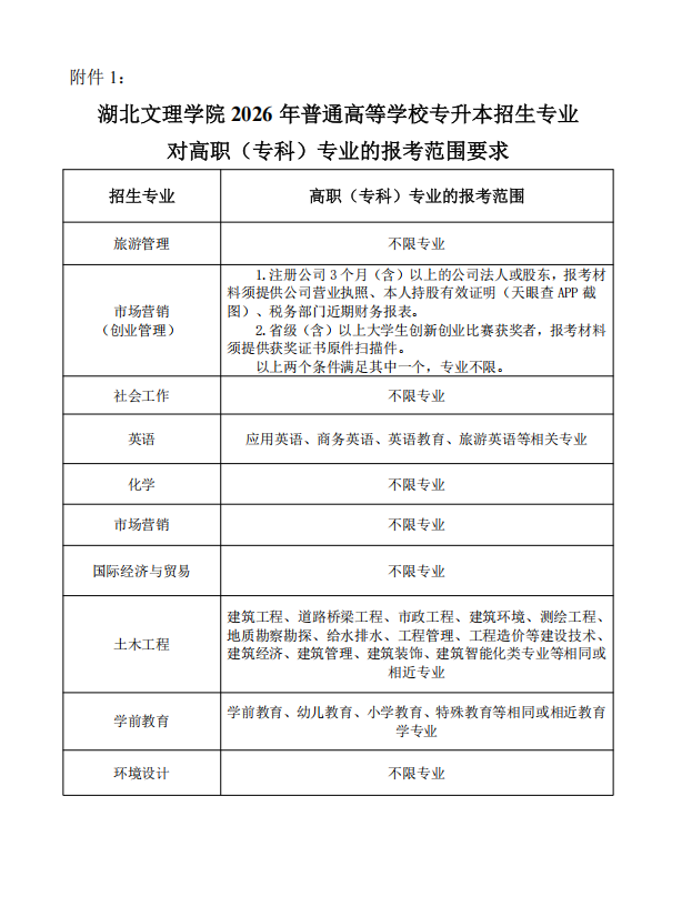
具有良好的思想品德和政治素质,热爱祖国,遵纪守法,在校期间未受任何纪律处分;身心健康;修完普通高职(专科)课程并能如期毕业;各专业的报考范围要求详见《湖北文理学院2026年普通高等学校专升本招生专业对高职(专科)专业的报考范围要求》。符合招生对象的考生只能参加一次学校普通高等学校专升本考试。

考生于2026年4月10日至4月17日自行下载打印准考证,登录网址http://zsbxt.hbuas.edu.cn/。
四、考试安排
(一)考试时间2026年4月17日公共课(大学英语):9:00—11:00。专业课/综合考查:14:30—16:30。
(二)考试科目所有考试科目无选择题,无判断题,其他题型不限。普通考生及专项计划考生考试科目为2门,每门考试科目满分为100分。退役大学生士兵可免予文化课考试,但须参加学校组织的职业适10应性综合考查(以下简称“综合考查”),形式为笔试,卷面满分100分。荣立三等功及以上的退役大学生士兵考生可免予参加综合考查。各专业考试科目详见《湖北文理学院2026年普通高等学校专升本各专业考试科目》,各专业课程/综合考查考试内容和参考书目详见《湖北文理学院2026年普通高等学校专升本各专业考试大纲》。
抖音
微信
微博
QQ群
400-023-1785


