2021年的江苏专转本已经完成一段时间了,目前大家都在准备2022年的江苏专转本的考试,小编现在将对2021年的江苏专转本考试做一个汇总,帮助大家了解各个大类专业的相对照的本科专业,2022届的专转本备考的同学也可以了解一下哦,具体内容请参考一下对照表。
江苏专转本专业对照表
财经类
电子信息类
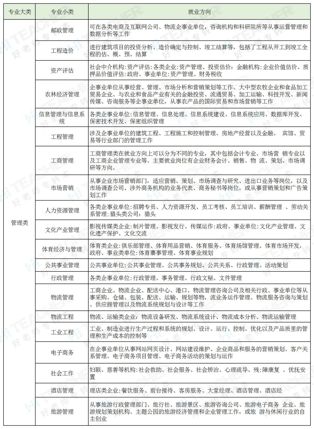
管理类
化工生物类
机械工程类
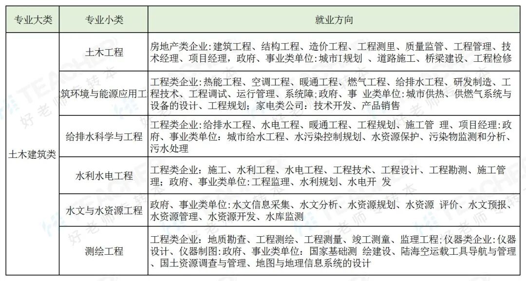
土木工程类
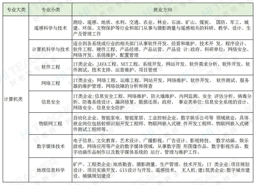
计算机类
美术设计类
医护类
法学类
环境资源类
教育类
农林类
食品类
文史类
英语类
新闻传播类
音乐类
日语类
以上一共是19个大类专业的本科专业对照,分别有财经类,电子信息类,管理类,化工生物类,机械工程类,土木工程类,计算机类,美术设计类,医护类,法学类,环境资源类,教育类,人力资源类,农林类,食品类,文史类,英语类,新闻传播类,音乐类,日语类。大家可以对照表格进行详细查看,以及各个专业小类的就业方向选择都一一统计整理出来的,希望大家可以根据表格进行分析,可以帮助大家更清晰各个专业的所属类别。
如果大家有疑问,可以在下方留言咨询哦,大家如果需要更多江苏专转本相关的资讯,可以在江苏好老师专转本网站查看哦,大家可以根据自己的需求进行浏览,例如招生简章,招生计划,升本政策,考试大纲等内容。
抖音
微信
微博
QQ群
400-023-1785


