首页
升本政策
考试大纲
历年试题
辅导培训班
线下教学点
江西校区
升学帮首页
了解好老师
抖音
微信
微博
QQ群
400-023-1785
重庆专升本
云南专升本
贵州专升本
四川专升本
山东专升本
湖北专升本
河南专升本
陕西专升本
浙江专升本
山西专升本
安徽专升本
河北专升本
甘肃专升本
江西专升本
新疆专升本
湖南专升本
辽宁专升本
海南专升本
天津专升本
宁夏专升本
内蒙古专升本
黑龙江专升本
广西专升本
首页
升本资讯
专科院校
本科院校
课程中心
查询系统
江西校区
江西
登录
登录
注册
注册
注册即可无限制浏览
专升本历年真题、专业报考查询,助你升本上岸
用户注册
手机号
验证码
登录密码
确认密码
我已阅读并同意
《用户协议》
、
《隐私协议》
去登录
注册即可无限制浏览
专升本历年真题、专业报考查询,助你升本上岸
免密码登录
密码登录
微信登录
手机号
验证码
我已阅读并同意
《用户协议》
、
《隐私协议》
立即注册
手机号
密码
我已阅读并同意
《用户协议》
、
《隐私协议》
忘记密码?
立即注册
微信扫一扫,关注后即可登录/注册
注册即可无限制浏览
专升本历年真题、专业报考查询,助你升本上岸
忘记密码
1
手机验证
2
重置密码
3
完成
手机号
验证码
去登录
新密码
确认新密码
去登录
密码重置成功
去使用你的新密码登录
去登录
注册即可无限制浏览
专升本历年真题、专业报考查询,助你升本上岸
修改密码
手机号
验证码
登录密码
确认密码
去登录
用户信息
头像
昵称
*
真实姓名
*
手机号
*
所在学校
考试年份
年级班级
报考学校
意向报考学校
注:历年真题和专业查询系统需要正确填写*真实姓名、*手机号、*所在学校信息才能使用。
保存
注册即可无限制浏览
专升本历年真题、专业报考查询,助你升本上岸
绑定账号
手机号
验证码
用户信息
头像
昵称
真实姓名
手机号
所在学校
考试年份
年级班级
报考学校
意向报考学校
注:历年真题和专业查询系统需要正确填写*真实姓名、*手机号、*所在学校信息才能使用。
提交
用户协议
用户协议
隐私政策
联系客服
联系客服
400-023-1785
在线咨询
微信咨询
微信扫码咨询
微博关注
在线客服
顶部
切换栏目
选择分类
升本政策
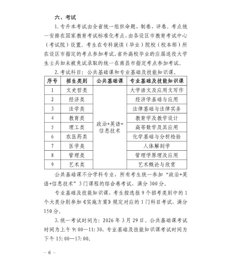
考试科目
考试大纲
招生简章
报名时间
考试时间
招生计划
专业对照
招生院校
历年试题
分数线
成绩查询
报考流程
升本培训
选择地区
重庆专升本
云南专升本
贵州专升本
四川专升本
山东专升本
湖北专升本
河南专升本
陕西专升本
浙江专升本
山西专升本
安徽专升本
河北专升本
甘肃专升本
江西专升本
新疆专升本
湖南专升本
辽宁专升本
海南专升本
天津专升本
宁夏专升本
内蒙古专升本
黑龙江专升本
广西专升本
点击筛选
取消筛选
您现在的位置:
首页
>
升本资讯
>
正文
赣南师范大学2026年专升本招生简章
2026-03-23
来源:好老师升学帮
阅读 806
"
导读:
本文是赣南师范大学2026年专升本招生简章,由好老师升学帮收集整理,仅供参考。
推荐专题
招生简章
江西专升本
江西专升本招生简章
赣南师范大学专升本招生简章
赣南师范大学专升本
上一篇
赣南医科大学2026年全日制专升本招生章程
下一篇
宜春学院2026年专升本招生章程
留言咨询
*
姓名
*
手机
*
所在学校
立即申请
推荐资讯
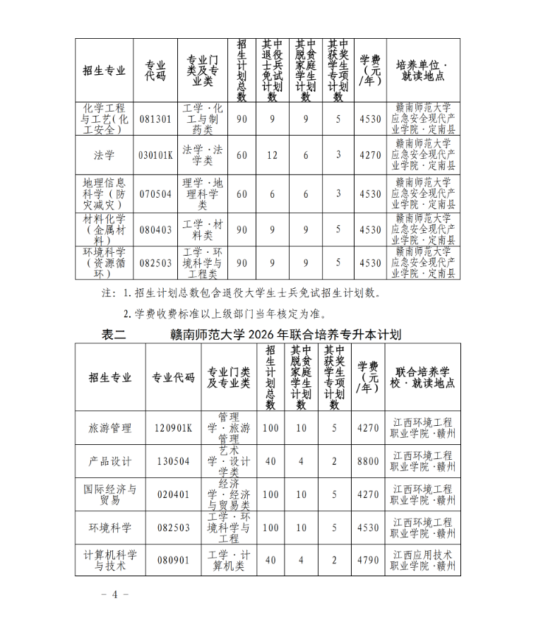
2024-2025年赣南师范大学专升本招生计划增减情况
2025年赣南师范大学专升本招生计划一览表
2024年赣南师范大学专升本招生计划一览表
2022-2023年赣南师范大学专升本招生计划增减情况
2021-2023年赣南师范大学专升本招生计划汇总一览表
最新资讯
2024年赣南师范大学专升本分数线是多少?2022-2024年省控线汇总!
2024年赣南师范大学专升本分数线是多少?2023-2024年控制分数线汇总!
2024年赣南师范大学专升本分数线是多少?录取控制分数线公布!
赣南师范大学专升本录取分数线2022-2023
2023年赣南师范大学专升本分数线是多少?2022年-2023年赣南师范大学专升本省控线汇总
专升本专题
升本政策
考试科目
考试大纲
招生简章
报名时间
考试时间
招生计划
专业对照
招生院校
历年试题
分数线
成绩查询
报考流程
升本培训