首页
升本政策
考试大纲
历年试题
辅导培训班
线下教学点
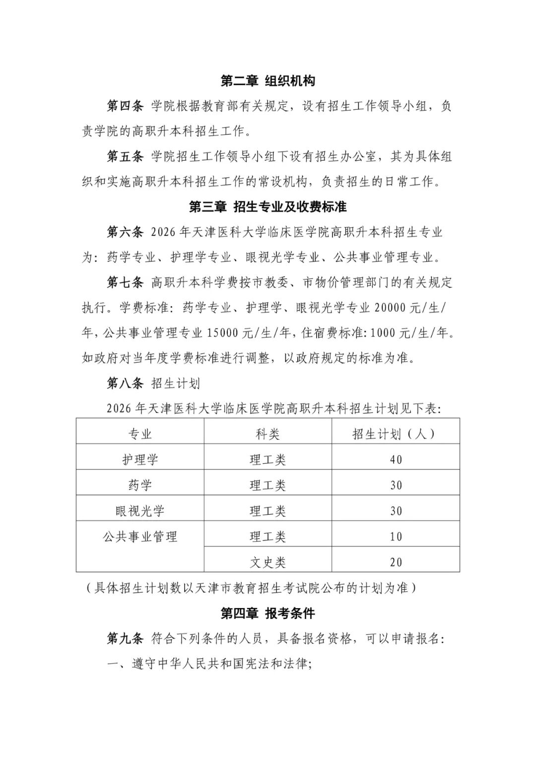
天津校区
升学帮首页
了解好老师
抖音
微信
微博
QQ群
400-023-1785
重庆专升本
云南专升本
贵州专升本
四川专升本
山东专升本
湖北专升本
河南专升本
陕西专升本
浙江专升本
山西专升本
安徽专升本
河北专升本
甘肃专升本
江西专升本
新疆专升本
湖南专升本
辽宁专升本
海南专升本
天津专升本
宁夏专升本
内蒙古专升本
黑龙江专升本
广西专升本
首页
升本资讯
专科院校
本科院校
课程中心
查询系统
天津校区
天津
登录
登录
注册
注册
注册即可无限制浏览
专升本历年真题、专业报考查询,助你升本上岸
用户注册
手机号
验证码
登录密码
确认密码
我已阅读并同意
《用户协议》
、
《隐私协议》
去登录
注册即可无限制浏览
专升本历年真题、专业报考查询,助你升本上岸
免密码登录
密码登录
微信登录
手机号
验证码
我已阅读并同意
《用户协议》
、
《隐私协议》
立即注册
手机号
密码
我已阅读并同意
《用户协议》
、
《隐私协议》
忘记密码?
立即注册
微信扫一扫,关注后即可登录/注册
注册即可无限制浏览
专升本历年真题、专业报考查询,助你升本上岸
忘记密码
1
手机验证
2
重置密码
3
完成
手机号
验证码
去登录
新密码
确认新密码
去登录
密码重置成功
去使用你的新密码登录
去登录
注册即可无限制浏览
专升本历年真题、专业报考查询,助你升本上岸
修改密码
手机号
验证码
登录密码
确认密码
去登录
用户信息
头像
昵称
*
真实姓名
*
手机号
*
所在学校
考试年份
年级班级
报考学校
意向报考学校
注:历年真题和专业查询系统需要正确填写*真实姓名、*手机号、*所在学校信息才能使用。
保存
注册即可无限制浏览
专升本历年真题、专业报考查询,助你升本上岸
绑定账号
手机号
验证码
用户信息
头像
昵称
真实姓名
手机号
所在学校
考试年份
年级班级
报考学校
意向报考学校
注:历年真题和专业查询系统需要正确填写*真实姓名、*手机号、*所在学校信息才能使用。
提交
用户协议
用户协议
隐私政策
联系客服
联系客服
400-023-1785
在线咨询
微信咨询
微信扫码咨询
微博关注
在线客服
顶部
切换栏目
选择分类
升本政策
考试科目
考试大纲
招生简章
报名时间
考试时间
招生计划
专业对照
招生院校
历年试题
分数线
成绩查询
报考流程
升本培训
选择地区
重庆专升本
云南专升本
贵州专升本
四川专升本
山东专升本
湖北专升本
河南专升本
陕西专升本
浙江专升本
山西专升本
安徽专升本
河北专升本
甘肃专升本
江西专升本
新疆专升本
湖南专升本
辽宁专升本
海南专升本
天津专升本
宁夏专升本
内蒙古专升本
黑龙江专升本
广西专升本
点击筛选
取消筛选
您现在的位置:
首页
>
升本资讯
>
正文
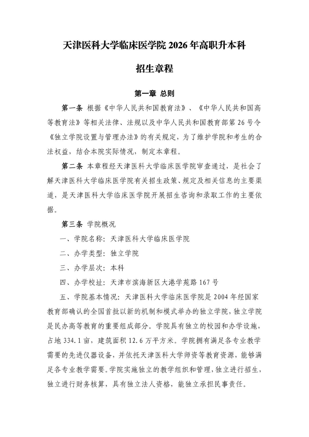
2026年天津医科大学临床医学院高职升本科招生章程
2026-01-09
来源:好老师升学帮
阅读 1008
"
导读:
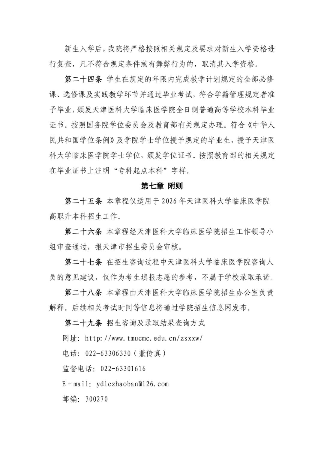
本章程由天津医科大学临床医学院招生办公室负责解释。后续相关考试时间等信息将通过学院招生信息网发布。
推荐专题
招生简章
天津专升本
天津专升本招生简章
天津医科大学临床医学院专升本招生简章
上一篇
2026年天津仁爱学院高职升本科招生章程公布!
下一篇
2026年天津传媒学院高职升本科招生简章
留言咨询
*
姓名
*
手机
*
所在学校
立即申请
推荐资讯
2025年天津医科大学临床医学院专升本专业课《内外科护理学》考试大纲
2025年天津医科大学临床医学院专升本专业课《护理学基础》考试大纲
2025年天津医科大学临床医学院专升本专业课《有机化学》考试大纲
2025年天津医科大学临床医学院专升本专业课《药物分析》考试大纲
2025年天津医科大学临床医学院专升本专业课《管理学》考试大纲
最新资讯
2025年天津医科大学临床医学院专升本录取分数线公布!
天津医科大学临床医学院专升本录取分数线汇总一览表(2019-2023)
天津医科大学临床医学院专升本录取分数线汇总一览表(2019-2022)
天津医科大学临床医学院专升本录取分数线汇总一览表(2019-2021)
2023年天津医科大学临床医学院专升本录取分数线已公布!速阅!!!
专升本专题
升本政策
考试科目
考试大纲
招生简章
报名时间
考试时间
招生计划
专业对照
招生院校
历年试题
分数线
成绩查询
报考流程
升本培训