学校全称:阜阳师范大学
办学层次:本科
办学类型:公办普通本科高校
办学地址:安徽省阜阳市清河西路100 号(西湖校区)、安徽省阜阳市清河东路741号(清河校区)
联合培养院校:
阜阳职业技术学院:公办全日制普通高等职业学校,安徽省阜阳市颍州区清河西路1066 号
安徽工商职业学院:公办全日制普通高等职业学校,安徽省合肥市双凤经济开发区金宁路16 号
注:联合培养的新生到联合培养学校报到入学、就读。
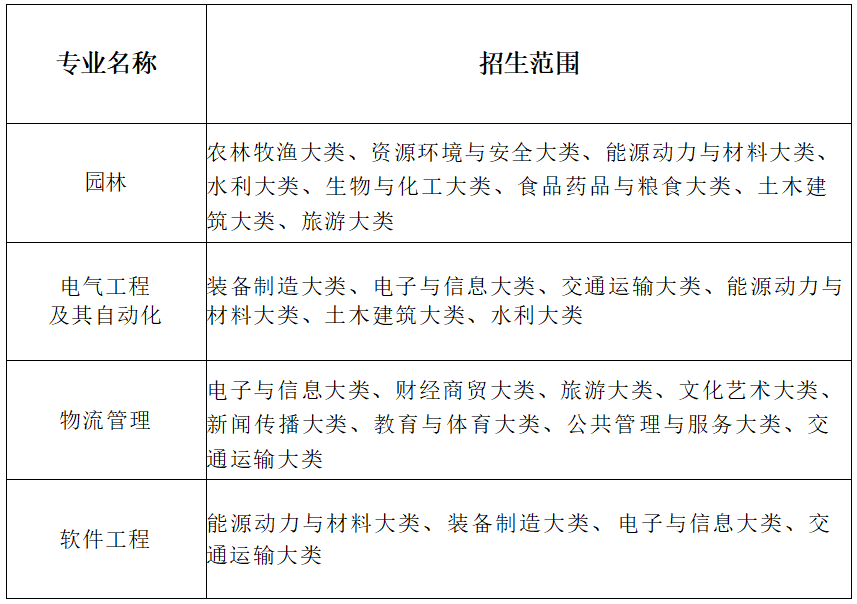
一、招生专业、计划及招生专业范围 注:1.所有专业学制均为2年。 2.免文化课考试退役士兵专项计划文理兼招。 注:1.专业大类分类标准参照教育部高等职业教育专业目录(2021年)执行。 2.文科、理科、艺术类、体育类不得跨类录取。 1.2026年安徽省省属普通高校(以及经过批准举办普通高等职业教育的成人高等院校)的应届全日制普通高职(专科)毕业生;在安徽省应征入伍的具有普通高职(专科)学历的退役士兵。 所有考生须参加省考试院统一组织的报名,并取得考生号,身体条件符合《普通高等学校招生体检工作指导意见》的体检要求,同时考生毕业专业须符合我校相应专业招生专业范围要求。 考生不得跨省重复报名参加专升本等普通高校招生录取,否则一切遗留问题由考生本人负责。 2.申请我校鼓励政策考生还须符合以下对应条件: (1)申请三等功鼓励政策退役士兵考生:服役期间荣立三等功以上奖励。如获得集体三等功及以上奖励的考生,需由部队政治部门开具证明,证明内容应明确该同志享受相应立功荣誉,并载明其在立功期间个人表现突出。 (2)申请我校技能大赛鼓励政策免试的考生:获得世界职业院校技能大赛总决赛争夺赛(原全国职业院校技能大赛)、中国国际大学生创新大赛(原中国国际“互联网+”大学生创新创业大赛)二等奖及以上奖项,或中华人民共和国职业技能大赛铜牌及以上奖项。 (3)申请我校技能大赛鼓励政策面试的考生:获得世界职业院校技能大赛总决赛争夺赛(原全国职业院校技能大赛)三等奖,或全省职业院校技能大赛一等奖。 2025年12月31日前已经完赛且获奖的按照2025年免试政策执行。 所有考生均须严格按照《安徽省教育招生考试院关于印发<安徽省 2026年普通高校专升本考试招生工作操作办法>的通知》[皖招考〔2026〕4 号]文件规定的报名办法报名,具体报名操作流程请关注省考试院网站或微信公众号。 专升本志愿分为 A 段和B 段,其中A 段为专项计划志愿,含免文化课考试退役士兵专项计划、非免试退役士兵专项计划和建档立卡考生专项计划。B 段为非专项计划志愿。符合条件的考生可兼报 A 段、B 段志愿。 意向报考我校的考生,填报志愿时须仔细阅读我校招生章程,综合考虑招生专业相关要求、专业课考试时间等因素,避免填报无效志愿。 1.意向报考我校且符合我校报考条件的考生(不含在安徽省应征入伍并在外省院校完成高职(专科)学业的退役士兵考生)在规定时间内使用电脑(不建议使用手机浏览器)登录 zsbbm.ahzsks.cn,注册后绑定微信号和手机号码。按照报名页面指引,完成信息填报、微信小程序采像、缴费等报名流程。报名时段为 2026年3 月23日10:00 至3月27日17:00,缴费截止时间为3月29日17:00。考生本人须通过微信小程序及时查询考试院审核状态等信息。 退役士兵考生在省考试院报名系统中“退役士兵证明材料”一栏,必须完整上传以下材料: (1)入伍通知书(用于核查入伍地是否为安徽); (2)退役证明(用于核查入伍、退伍时间); (3)学籍证明(加盖毕业学校学籍管理章的学信网“教育部学籍在线验证报告”,或加盖毕业学校学籍管理章的学籍管理系统页面截图,学籍证明必须包含就读学校、专业、入学时间、复学时间、毕业时间等信息,用于核查入伍时是否为大学生兵源及是否能按期毕业); (4)在新生报到后即入伍的考生如学籍证明上不能显示保留学籍起止时间,另需上传加盖毕业学校学籍管理章的保留学籍证明; (5)高职(专科)毕业后入伍的考生另需上传毕业证。 以上材料缺少任何一项,则报名审核不予通过。 2.意向报考我校且符合我校报考条件的在安徽省应征入伍并在外省院校完成高职(专科)学业的退役士兵考生,需要在3月23日10:00-24日16:00(逾期不再受理)将以下证明材料发送至我校招办邮箱zjc@fynu.edu.cn: (1)本人身份证及复印件(人像面和国徽面复印在一张纸上); (2)高职(专科)毕业证书(或加盖毕业学校学籍管理章的学信网“教育部学籍在线验证报告”,或加盖毕业学校学籍管理章的包含就读学校、专业、入学时间、复学时间、毕业时间等信息的学籍管理系统页面截图),在新生报到后即入伍的考生如果学籍证明上不能显示保留学籍起止时间,需另外上传加盖毕业学校学籍管理章的保留学籍证明; (3)退役证明、入伍通知书或上级主管部门出具的退役军人身份证明,证明须注明应征入伍时间、应征入伍地及退出现役时间。 考生须将以上报名材料原件按清单顺序编号扫描为电子档并命名为:省外退役士兵+姓名+报考专业+2026 年专升本报名材料(PDF格式文件)发送至我校招办邮箱zjc@fynu.edu.cn(邮件接收截止时间为2026年3月24日16:00,以电子邮件到达邮箱时间为准,过时无效),提交材料后请考生于工作时间(上午8:00-11:40,下午14:30-18:00)电话确认报名材料是否提交成功(联系电话:0558-2596225),我校将依据考生提交的报名材料对其报名资格进行审核,资格审核结果通过考生报名时提交的联系电话告知考生本人,考生必须保持此联系电话的畅通,以便通知有关事宜,否则后果自负。 经线上资格审核通过的此类考生,由我校在报名系统录入考生身份信息、毕业学校和专业信息,考生在其后按照应届毕业生报名流程,完成其他信息填报、审核及缴费。 3.意向报考我校并申请鼓励政策的考生,还需登录我校招生信息网上的“专升本报名系统”,在申请时段内(2026年3月23-25日12:00,截止后无论线上线下均不可补报)上传以下证明材料: 申请三等功鼓励政策退役士兵考生: (1)承诺书(附件 1); (2)申请表(附件 2); (3)身份证正反面复印件(复印在一张纸上); (4)退役证明、入伍通知书或本人服役部队/退役军人事务部门开具的证明材料,证明须注明应征入伍时间、应征入伍地及退出现役时间; (5)立功受奖证书获奖人信息页面。 申请技能大赛获奖鼓励政策考生: (1)承诺书(附件 1); (2)申请表(附件 2); (3)身份证正反面复印件(复印在一张纸上); (4)获奖证书原件及加盖学校公章的复印件(尚未拿到获奖证书的考生,请提供学校开具的加盖学校公章的证明材料)。 未在规定时间内按要求提交材料的考生不能取得相应申报资格,后果由考生本人负责。考生填报的信息和提交的材料实行承诺制,考生本人对所填报信息和提交材料的真实性负责。对于填报提交虚假信息或材料获取考试资格的,将按照教育部相关规定予以处理,并记入国家教育考试考生诚信档案。 1.根据皖招考〔2026〕4号文件规定,考生报考资格由原毕业院校负责审核,审核未通过者不具备我校报名资格。我校将对报考免文化课考试退役士兵专项计划的考生进行资格复审。 考生本人须通过微信小程序及时查询审核状态,及时修正审核不通过项目,未及时更正信息提交重新审核的,遗留问题由考生本人负责。 2.申请三等功鼓励政策或申请技能大赛鼓励政策考生的资格,由我校根据考生提供的证明材料或省教育厅下达的职业技能大赛获奖名单进行审核。 考生可于4月上旬在我校招生信息网主页查看审核通过名单,审核未通过的不享受相应的鼓励政策,已在省考试院系统报名的考生可正常参加 2026 年普通高校专升本公共课、专业课考试。 报名考试费按皖招考〔2026〕4 号文件要求执行,我校不再另外收取其他报名考试费用。 1.公共课考试准考证:按照省考试院规定,在公共课考试前一周登录报名网站(网址:zsbbm.ahzsks.cn)打印准考证,并根据准考证上规定的时间持第二代居民身份证和准考证到考点指定地点参加考试。 2.专业课考试准考证:通过资格审核且缴费成功的考生,须登录我校招生信息网的“专升本报名系统”打印准考证。请关注我校招生信息网。 考试科目分公共课和专业课两部分,具体为“2门公共课(各150分)+2门专业课(各150分)”。其中公共课实行统考,由省教育招生考试院负责组织,专业课考试由我校组织。 专业课考试科目: 注:专业课考试大纲、参考书目详见我校招生信息网,填报免文化课考试退役士兵专项计划考生的职业技能综合考查通用。 公共课统考由省考试院统一编排考场,各市招生考试机构负责组织实施。公共课考试地点原则上设在考生报考院校所在市(兼报 A、B段志愿的,公共课考试地点设在 A段报考院校所在市),考点安排在国家教育考试标准化考点。 专业课考试地点设在阜阳市清河西路100 号阜阳师范大学(西湖校区),具体信息详见准考证。 注:技能大赛获奖考生面试、免文化课考试退役士兵职业技能综合考查暂定为4月11日-12日,地点设在阜阳市清河西路100 号阜阳师范大学(西湖校区),具体安排另行通知,请关注我校招生信息网。 1.公共课:按皖招考〔2026〕4 号文件执行。 2.专业课:考生自行登录我校招生信息网的“专升本报名系统”查询。考生如对本人专业课考试成绩有异议,可以在规定时间内提出查分查卷申请,逾期不予受理。复核限查漏改、漏统、错统,宽严不查。请各位考生关注我校招生信息网。 3.参加技能大赛面试及申请免文化课考试退役士兵职业技能综合考查的考生成绩,将在相应面试、考查工作结束并经核查无误,在我校招生信息网对外发布,请考生登录查询。 按照省教育招生主管部门文件精神,择优录取,公平竞争,公正选拔。 一志愿批次、调剂志愿批次均先进行 A 段录取,再进行 B段录取。已被任何院校 A 段录取的考生,不再具备我校 B 段录取资格。 严格按照安徽省教育厅下达的招生计划和我校以下录取细则,结合考生志愿进行录取。 1.申请三等功鼓励政策的退役士兵考生和申请技能大赛鼓励政策免试考生:资格审查通过且公示无异议的,可享受免试就学资格。我校按照考生填报的志愿,以不占用已公布招生计划方式直接录取。 2.申请技能大赛鼓励政策面试考生:通过我校资格审核,参加我校组织的面试,面试合格后按考生填报的志愿,根据面试成绩从高分到低分录取,名额不超过该专业总计划的10% 。若出现若干名考生面试分数相同,且名次为录取考生最后一名,则按照考生参加职业院校技能大赛获奖级别和等次(世界级奖项优先)进行排序;如考生获奖级别和等次仍相同时,则按照考生提供的高职(专科)期间学习成绩绩点从高到低排序录取。 3.一志愿 A 段(专项类计划) (1)报考 A 段免文化课考试退役士兵专项计划的考生:考生须参加我校组织的面试,考查成绩合格的考生根据其面试成绩从高分到低分排序,按免文化课考试退役士兵专项计划数录取。若出现若干名考生面试分数相同,且名次为录取考生最后一名,则按照考生提供的高职(专科)期间学习成绩绩点从高到低排序录取。 (2)报考 A 段非免试退役士兵专项计划、报考 A 段建档立卡专项计划的考生: 在公共课达到省考试院划定的该专项公共课考试合格分数线且专业课总分不低于120分的基础上(专业课考试不可缺考),根据考生总分(公共课+专业课成绩)从高分到低分排序,按相应专项招生计划数择优录取。录取中遇到总分相同时,按专业课总分从高到低排序录取;总分、专业课总分和公共课总分都相同时,参照大学语文/高等数学、英语、专业课1、专业课2单科成绩从高到低排序录取;若出现若干名考生所有课程分数相同,且名次为录取考生最后一名,则按照考生提供的高职(专科)期间学习成绩绩点从高到低排序录取。 4.一志愿 B 段(非专项类计划) 在公共课达到省考试院划定的公共课考试合格分数线且专业课总分不低于120分的基础上(专业课考试不可缺考),根据考生总分(公共课+专业课成绩)从高分到低分排序,按非专项类招生计划数择优录取。录取中遇到总分相同时,按专业课总分从高到低排序录取;总分、专业课总分和公共课总分都相同时,分别依次参照大学语文/高数、英语、专业课1、专业课2单科成绩从高到低排序录取;若出现若干名考生所有课程分数相同,且名次为录取考生最后一名,则按照考生提供的高职(专科)期间学习成绩绩点从高到低排序录取。 若一志愿招生专业生源不均衡,我校将进行计划调整。调整顺序依次为:A段专业内计划调整、A段专业间计划调整、A-B段间计划调整、B段专业间计划调整、校外生源调剂。 1.A 段计划调整 (1)A 段专业内计划调整 A 段同一专业内各专项计划如有线上合格生源不足的情况,则将未完成的计划调入合格生源充足的同专业其他专项计划,按各专项剩余合格生源数占该专业专项剩余合格生源总数的比例调整。 (2)A 段专业间计划调整 A 段同一专业内各专项计划经调整后,如仍有剩余未完成的计划,则调入合格生源充足的 A 段其他招生专业进行录取,计划调整顺序为:免文化课考试退役士兵专项计划、非免试退役士兵专项计划、建档立卡专项计划。 计划调配按各专业、各专项剩余合格生源数占剩余专项计划合格生源总数的比例调整。 2.A-B 段间计划调整 A 段进行专业间计划调整后,仍有未完成的专项计划,则将剩余专项计划根据 B段各专业剩余合格生源数占剩余合格生源总数的比例调整。 3.B 段专业间计划调整 B段各专业如有线上合格生源不足的情况,则将未完成的计划调入合格生源充足的其他B段专业,计划调整按各专业剩余合格生源数占剩余合格生源总数的比例调整。 4.校外生源调剂(调剂志愿) 若一志愿批次各专业经计划调整录取后仍有未完成的招生计划,将按照省考试院的统一要求向社会公布缺额计划,并在规定时间内接受校外未录取考生生源调剂。 (1)申请免文化课考试退役士兵计划调剂考生需同时符合以下条件: ①符合我校免文化课考试退役士兵计划报考条件; ②申请调剂的专业与原报考专业的专业类别一致,不接受跨专业类别调剂; ③毕业专业须符合我校招生专业范围要求; ④参加我校另行组织的职业适应性或职业技能综合考查。 我校对填报免文化课考试退役士兵专项计划缺额计划的考生组织职业技能综合考查,根据其考查成绩从高分到低分排序,按免文化课考试退役士兵专项计划缺额数择优录取。考查方案另行公布。 (2)申请调剂非免试退役士兵专项、建档立卡专项及其他非专项类缺额计划的考生须符合以下全部条件: ①申请调剂的专业与原报考专业公共课考试科目相同、专业类别一致,不接受跨专业类别调剂; ②公共课达到省考试院统一划定的分数线且未被任何学校录取; ③毕业专业须符合我校招生专业范围要求。 符合以上条件的调剂考生按照以下顺序依次进行录取: (1)第一志愿报考专业与申请调剂专业相同的考生; (2)申请跨专业调剂的考生。 考生在规定时间内提交调剂申请,根据考生填报的调剂志愿和公共课总分从高分到低分排序,按相应专项调剂计划数择优录取。如公共课总分相同,则按单科顺序及分数从高到低排序,单科顺序为:大学语文/高等数学、英语。如出现若干名考生所有科目分数相同,且名次为录取考生最后一名,则按照考生提供的高职(专科)期间学习成绩绩点从高到低排序录取。 根据第一轮调剂录取后计划完成情况,视情况可进行第二轮调剂,具体时间安排和办法在省考试院网站和微信公众号发布。 考生可登录我校招生信息网“专升本报名系统”查询拟录取结果,录取通知书及新生入学指南等材料预计于8月上旬寄发,相关事宜另行通知,请关注我校招生信息网和“阜阳师范大学招生办”微信公众号。 新生持录取通知书、高职专科毕业证书、个人档案等在我校规定的时间内报到入学(联合培养的新生到联合培养学校报到入学、就读)。无故不按期报到的一律取消入学资格。报到时不能提供相关材料,或所提供材料与报名时不一致的,不予办理入学手续,其入学资格无效。 凡不能如期取得高职(专科)毕业证书的学生不予报到注册学籍,后果由考生本人负责。 对录取后未报到、 自行放弃入学资格的免文化课考试退役士兵,不再享受免试专升本政策。跨省重复报考专升本的考生,录取后无法正常注册学籍和报到,责任自负。 新生入学后,我校根据招生政策、录取标准、《普通高等学校招生体检工作指导意见》及学籍管理相关规定,对新生报考及录取资格进行复查,对不符合条件或有弄虚作假、违纪舞弊行为的,取消入学资格,并按照相关规定予以处理,由此产生的一切后果由考生自负。 普通高校专升本学生在校学习期间,学籍管理按照《普通高等学校学生管理规定》执行。 普通高校专升本学生按教学计划修完规定课程,成绩合格,由学校颁发普通高等教育本科毕业证书。按照《教育部关于当前加强高等学校学历证书规范管理的通知》(教学〔2002〕15 号)精神,专升本学生毕业证书的内容须填写“在我校××专业专科起点本科学习 ”,学习时间按进入本科阶段学习的实际时间填写。符合学士学位授予条件的授予相应学士学位。 普通高校专升本学生的学费与普通本科相应专业学费标准相同。收费标准如有变更,以安徽省价格主管部门相关文件规定标准执行。 普通高校专升本学生毕业时,执行国家本科毕业生的有关就业政策。 学校对在校大学生实行“奖、贷、勤、助、补、减 ”等资助政策,并为家庭经济特别困难新生入学设立“绿色通道”。学生可以通过提交个人申请、班级民主评议、学院推荐、学校审批等程序申请相关资助项目。咨询电话:0558-2593176。 在报名、考试中违规的考生及有关工作人员,严格按照《国家教育考试违规处理办法》和教育部有关文件规定处理;涉嫌违法的,移送司法机关,依照《中华人民共和国刑法》等追究其法律责任。 (一)考生本人应坚持诚信的原则,报名所填报材料必须真实。 (二)我校普通专升本招生考试各项工作在学校本科招生委员会统一领导下进行,校纪检监察部门全程监督。 (三)我校严格执行国家招生政策,坚决杜绝任何形式的有偿招生,坚决杜绝我校教职工参与任何中介机构或辅导机构教学、讲座等活动。以学校名义进行非法招生宣传、培训等活动的中介机构或个人,我校将依法追究其责任。学校举报电话:0558-2596174;安徽省教育招生考试院举报电话:0551-63619961,举报邮箱:jiancha@ahedu.gov.cn。 (四)阜阳师范大学招生信息网是我校相关招生考试、录取信息发布的唯一渠道,请广大考生主动及时关注,学校不再具体通知考生本人,考生因个人原因造成后果的由考生本人承担。 联系电话:0558-2596225 学校网址:http://www.fynu.edu.cn/ 招生网址:http://www.fynu.edu.cn/bkzsxxw/ 本章程由阜阳师范大学负责解释。 附件1:阜阳师范大学2026年普通专升本考试报名承诺书 附件2:阜阳师范大学2026年普通专升本招生考试鼓励政策考生申请表 附件3:专升本退役士兵及技能大赛免试证明材料上传操作指南
抖音
微信
微博
QQ群
400-023-1785


