蚌埠医科大学 本科 公办普通本科高校 安徽省蚌埠市东海大道2600号 滁州城市职业学院:公办普通专科高校,安徽省滁州市南谯区醉翁西路101号
1、招生计划及专业招生要求
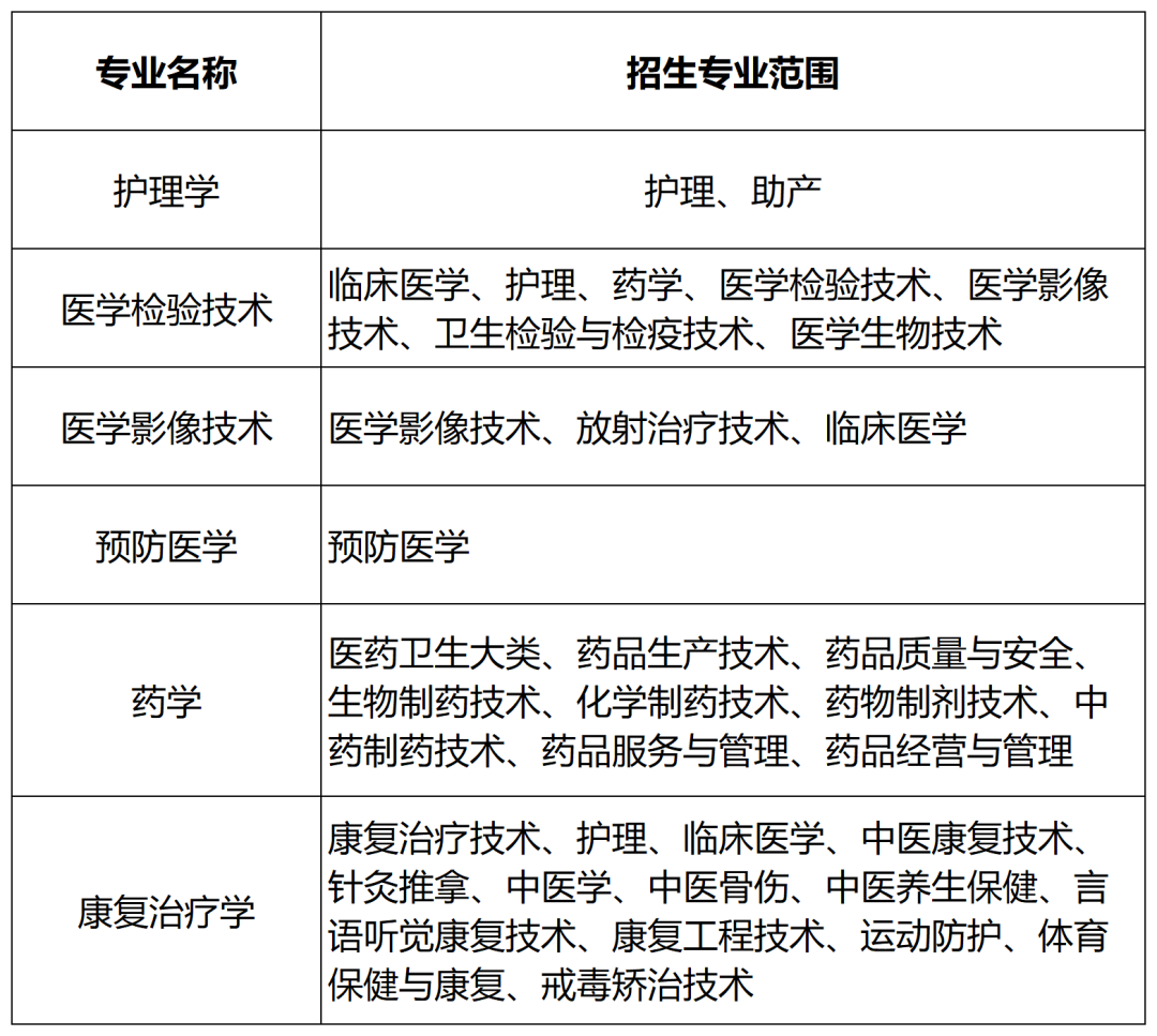
1.1 招生专业计划 (1)技能大赛鼓励政策面试考生录取比例不超过考生报考专业总计划的10%。 (2)预防医学专业学制为3年,其他所有专业学制均为2年。 (3)免文化课考试退役士兵专项计划文理兼招。 (4)我校各专业不招收色盲色弱考生。 1.2 招生专业范围 注:专业大类分类标准参照教育部高等职业教育专业目录(2021年)执行。 2、报名
2.1 报名条件 2.1.1 安徽省省属普通高校(以及经过批准举办普通高等职业教育的成人高等院校)的应届全日制普通高职(专科)毕业生;在安徽省应征入伍的具有普通高职(专科)学历的退役士兵。 所有考生须参加省考试院统一组织的报名,并取得考生号。身体条件符合《普通高等学校招生体检工作指导意见》的体检要求(注:我校各专业不招收色盲色弱考生),同时毕业专业须符合我校相应专业招生专业范围的要求,毕业专业非以上专业(类)的考生不能报考我校相应专升本专业。 2.1.2 申请我校各类鼓励政策考生还须分别符合下列条件: (1)申请三等功鼓励政策退役士兵考生:服役期间荣立三等功以上奖励,在完成高职(专科)学业后,可享受免试就学资格。经我校资格审核通过并公示后,以不占用已公布招生计划方式直接录取。 (2)申请技能大赛鼓励政策免试考生:获得世界职业院校技能大赛总决赛争夺赛(原全国职业院校技能大赛)、中国国际大学生创新大赛(原中国国际“互联网+”大学生创新创业大赛)二等奖及以上奖项,或中华人民共和国职业技能大赛铜牌及以上奖项的高职(专科)应届毕业生,经我校资格审核通过并公示后,可享受免试就学资格,以不占用已公布招生计划方式直接录取。 (3)申请技能大赛鼓励政策面试考生:获得世界职业院校技能大赛总决赛争夺赛(原全国职业院校技能大赛)三等奖,或全省职业院校技能大赛一等奖的高职(专科)应届毕业生,经我校资格审核通过并公示后,参加我校组织的面试,面试合格后择优录取。 2025年12月31日前已经完赛且获奖的按照2025年免试政策执行。 2.2 报名办法及志愿填报 所有考生均须严格按照皖招考〔2026〕4号文件规定的报名办法报名,具体报名操作流程请关注省考试院网站或微信公众号。 专升本志愿分为A段和B段,每段均设置1个院校志愿和1个专业志愿。其中A段为专项计划志愿,含免文化课考试退役士兵专项计划、非免试退役士兵专项计划和建档立卡考生专项计划,B段为非专项计划志愿。符合条件的考生可兼报A段、B段志愿。意向报考我校的考生,填报志愿时须仔细阅读我校招生章程,综合考虑招生专业相关要求、专业课考试时间、综合考查安排等因素,避免填报无效志愿。 2.2.1 意向报考我校且符合我校报考条件的考生(不含在安徽省应征入伍并在外省院校完成高职(专科)学业的退役士兵考生)在规定时间内使用电脑(不建议使用手机浏览器)登录zsbbm.ah zsks.cn,注册后绑定微信号和手机号码。按照报名页面指引,完成信息填报、微信小程序采像、缴费等报名流程。报名时段为:2026年3月23日10:00至3月27日17:00,审核截止时间为:3月28日12:00,缴费截止时间为:3月29日17:00。 2.2.2 意向报考我校且符合我校报考条件的在安徽省应征入伍并在外省院校完成高职(专科)学业的退役士兵考生,须将下述报名材料原件按清单顺序编号扫描为电子档并命名为“省外退役士兵+姓名+蚌埠医科大学2026年专升本报名材料”(PDF格式文件)发送至我校招办邮箱bbmugzb@bbmu.edu.cn (邮件接收截止时间为:2026年3月24日17:00 ,以电子邮件到达邮箱时间为准,过时无效),提交材料后请考生电话确认报名材料是否提交成功(联系电话:0552-3178336),我校将依据考生提交的报名材料对其报名资格进行审核,资格审核结果通过考生报名时提交的联系电话告知考生本人,考生必须保持此联系电话的畅通,以便通知有关事宜,否则后果自负。 报名材料:a. 蚌埠医科大学2026年普通高校专升本考试省外高职(专科)毕业生退役士兵报名申请表(附件1)及承诺书(附件2);b.本人身份证原件(人像面和国徽面复印在一张纸上);c.毕业证书(或由毕业学校出具加盖红章的包含就读学校、专业、毕业时间等信息的学籍管理系统页面截图)原件;d.退出现役证原件或退出现役证明。 经线上资格审核通过的此类考生,由我校在报名系统录入考生身份信息、毕业学校和专业信息后,考生按照应届毕业生报名流程,完成其他信息填报、审核及缴费。 2.2.3 所有申请三等功鼓励政策退役士兵考生、申请技能大赛鼓励政策免试考生、申请技能大赛鼓励政策面试考生按照皖招考〔2026〕4号文件要求完成网络报名后,还须将下述资格证明材料原件按清单顺序编号扫描为电子档并命名为“考生类别+考生姓名+2026专升本报名材料”(PDF格式文件)(例:申请xxx专业xxx鼓励政策考生张**2026专升本报名材料.pdf)发送至我校招生办邮箱bbmugzb@bbmu.edu.cn (邮件接收截止时间为:2026年3月24日17:00,以电子邮件到达邮箱时间为准,过时无效),提交材料后请电话确认报名材料是否成功提交(联系电话:0552-3178336)。 申请三等功鼓励政策退役士兵考生:a. 报名承诺书(附件2);b. 鼓励政策申请表(附件3);c. 身份证正反面;d.退出现役证或退出现役证明;e.立功受奖证书。 申请技能大赛鼓励政策免试考生、申请技能大赛鼓励政策面试考生:a. 报名承诺书(附件2);b. 鼓励政策申请表(附件3);c. 身份证正反面;d. 获奖证书。 未按要求提交材料的考生不具备相应资格,后果由考生本人负责。考生填报的信息和提交的材料实行承诺制,考生本人对所填报信息和提交材料的真实性负责。对于填报提交虚假信息或材料获取考试资格的,将按照教育部相关规定予以处理,并记入国家教育考试考生诚信档案。 2.3 资格审核 2.3.1 根据皖招考〔2026〕4号文件规定,考生报考资格由毕业院校进行审核,审核未通过者不具备我校报名资格。我校将对报考免文化课考试退役士兵专项计划考生资格进行复审。 2.3.2 申请三等功鼓励政策、申请技能大赛鼓励政策免试考生以及申请技能大赛鼓励政策面试考生的资格通过考生提供的证明材料进行审核。审核未通过的不享受相应的鼓励政策,可参加2026年普通高校专升本公共课、专业课考试。 所有考生如不能按期毕业、跨省重复录取等原因造成无法入学后果,由考生本人负责。 2.4 缴费 报名考试费按皖招考〔2026〕4号文件要求执行,我校不再另外收取其他报名考试费用。 2.5 打印准考证 公共课考试准考证:考生请于公共课考试前一周登录报名网站(zsbbm.ahzsks.cn)打印准考证,并根据准考证上规定的时间持第二代居民身份证和准考证到考点指定地点参加考试。 专业课考试准考证:请各位考生届时登录我校专升本准考证打印系统自行打印准考证,具体时间和网址另行通知。 3、考试
3.1 考试科目 根据《安徽省教育厅关于做好2026年普通高等学校专升本考试招生工作的通知》(皖教秘高〔2025〕131号)文件要求,招生考试实行“2门公共课(各150分)+2门专业课(各150分)”的测试方式,其中公共课实行统考,由省教育招生考试院负责组织。 专业课考试科目: 请各位参加笔试考生届时登录我校招生信息网(https://zsw.bbmu.edu.cn/)查询专业课考试纲要及参考书目。 申请免文化课考试退役士兵专项计划考生,我校将组织职业适应性或职业技能综合考查,考查时间一般为30分钟,包含思想政治、专业知识、专业技能和职业素质等,满分100分,60分合格。 申请技能大赛获奖面试考生,我校将组织面试,面试时间一般为30分钟,面试科目为综合能力,包含思想政治、专业知识、专业技能、英语水平和职业素质等,满分100分,60分合格。 3.2 考试时间和考试地点 公共课考试地点原则上设在考生报考院校所在市(兼报A、B段志愿的,公共课考试地点设在A段报考院校所在市),省考试院以市为单位随机编排考场和座位。考点须安排在国家教育考试标准化考点。 按皖招考〔2026〕4号文件要求,符合文化课免试条件且填报B段非专项计划志愿的退役士兵须参加公共课和专业课的科目考试。 专业课考试地点设在蚌埠医科大学龙子湖校区(蚌埠市东海大道2600号),具体考场详见准考证。 技能大赛获奖面试考生,我校暂定于4月16日组织面试。免文化课考试退役士兵专项计划考生,我校暂定于4月16日组织职业适应性或职业技能综合考查。 3.3 成绩公布及复核 公共课:按皖招考〔2026〕4号文件执行。 专业课:专业课成绩考生可登录我校官方网站查询。成绩公布后,如考生对本人专业课科目成绩有异议,可在规定成绩复查受理时间内,提交查分申请,我校按照相关规定组织专人复查。对专业课科目成绩核查无误不涉及变动考试成绩的,不再通知考生;确因误差需变更考试成绩的,待核准后将变更结果通知考生,请考生及时关注我校网站并保持手机通畅。专业课科目成绩复查只限于试卷的答题有无漏评、漏记分、加错分、登记错误等情况。免文化课考试退役士兵专项计划考生测试成绩与专业课成绩同步公布,届时登录我校官方网站查询。 4、录取
4.1 录取总体原则 所有专业按照《关于做好大中专等学校学生应征入伍工作的通知》(皖征〔2020〕7号)《安徽省教育厅关于做好2026年普通高等学校专升本考试招生工作的通知》(皖教秘高〔2025〕131号)和皖招考〔2026〕4号文件精神,德智体美劳全面考核,择优录取;公平竞争,公正选拔。 一志愿批次、调剂志愿批次均先进行A段录取,再进行B段录取。已被任何院校A段录取的考生,不再具备我校B段录取资格。 文科、理科不得跨类录取(含调剂)。 4.2 录取细则 我校严格按照安徽省教育厅下达的招生计划和以下录取细则,结合考生志愿进行录取。 4.2.1 申请三等功鼓励政策的退役士兵考生:通过我校资格审核,公示无异议后,以不占用已公布招生计划方式直接录取。 4.2.2 申请技能大赛鼓励政策免试考生:通过我校资格审核,公示无异议后,以不占用已公布招生计划方式直接录取。 4.2.3 申请技能大赛鼓励政策面试考生:通过我校资格审核,参加我校组织的面试,面试合格后按考生填报的志愿,根据面试成绩从高分到低分排序,择优录取,名额不超过该专业总计划的10%。最后一名考生出现同分时,则依次按照专业知识、专业技能、英语水平、职业素质成绩进行排序。未通过面试者可参加2026年普通高校专升本公共课、专业课考试。 4.2.4 一志愿A段(专项类计划) (1)报考A段免文化课考试退役士兵专项计划的考生:参加我校职业适应性或职业技能综合考查,考查成绩合格的考生根据其考查成绩从高分到低分排序,按该专项招生计划数择优录取,如最后一名考生出现同分时,则依次按照专业知识、专业技能、职业素质成绩进行排序。 (2)报考A段非免试退役士兵专项计划、报考A段建档立卡专项计划的考生:在公共课达到省考试院划定的该专项公共课考试合格分数线且专业课单科成绩不低于50分、不得有缺考科目的基础上,根据考生考试科目的成绩总和从高分到低分排序,按相应专项招生计划数择优录取,如最后一名考生考试科目的成绩总和相同,则按单科顺序及分数从高到低排序,单科顺序为:专业课1、专业课2、英语、高等数学/大学语文。如出现若干名考生所有科目分数一致,且名次为录取考生最后一名,则按照考生提供的高职(专科)期间学业考试成绩作为录取参考。 4.2.5 一志愿B段(非专项类计划) 在公共课达到省考试院划定的公共课考试合格分数线且专业课单科成绩不低于50分、不得有缺考科目的基础上,根据考生考试科目的成绩总和从高分到低分排序,按非专项类招生计划数择优录取,如最后一名考生考试科目的成绩总和相同,则按单科顺序及分数从高到低排序,单科顺序为:专业课1、专业课2、英语、高等数学/大学语文。如出现若干名考生所有科目分数一致,且名次为录取考生最后一名,则按照考生提供的高职(专科)期间学业考试成绩作为录取参考。 4.3 计划调整原则 若一志愿招生专业生源不均衡,我校将进行计划调整。调整顺序依次为:A段专业内计划调整、A段专业间计划调整、B段专业间计划调整、A-B段间计划调整、外校生源调剂。 4.3.1 A段计划调整 (1)A段专业内计划调整 A段同一专业内各专项计划如有线上合格生源不足的情况,则将未完成的计划调入合格生源充足的同专业其他专项计划,原则如下:按各类别剩余合格生源数确定计划分配比例,剩余计划按比例分配至尚有合格生源的类别,按照分数优先的原则,按照总分从高分到低分进行录取,各类别考生按照本章程中4.2 录取细则进行分类录取。 (2)A段专业间计划调整 A段同一专业内各专项计划经调整后,如仍有剩余未完成的计划,则调入合格生源充足的A段其他招生专业进行录取,原则如下:按各专业剩余合格生源数确定计划分配比例,剩余计划按比例分配至尚有合格生源的专业,按照分数优先的原则,按照总分从高分到低分进行录取,如总分相同,各类别考生按照本章程中4.2 录取细则进行分类录取。 4.3.2 B段专业间计划调整 B段各专业如有线上合格生源不足的情况,则将未完成的计划调入合格生源充足的其他B段专业,原则如下:按各专业剩余合格生源数确定计划分配比例,剩余计划按比例分配至尚有合格生源的专业,按照分数优先的原则,按照总分从高分到低分进行录取,如总分相同,各类别考生按照本章程中4.2 录取细则进行分类录取。 4.3.3 A-B段间计划调整 A段、B段分别进行专业间计划调整后,若A、B段之间生源、剩余计划不平衡,则进行A-B段间计划调整。调整的顺序是首先同专业A-B段间进行调整,若仍不平衡,则进行A-B段间跨专业调整,原则如下:按各类别(专业)剩余合格生源数确定计划分配比例,剩余计划按比例分配至尚有合格生源的类别(专业),按照分数优先的原则,按照总分从高分到低分进行录取,如总分相同,各类别考生按照本章程中4.2 录取细则进行分类录取。 校本部与联合培养专业招生计划专业间调整顺序:校本部招生计划内部互调、联合培养招生计划内部互调、校本部招生计划和联合培养招生计划之间互调。 4.3.4 外校生源调剂(调剂志愿) 若一志愿批次各专业经计划调整录取后仍有未完成的招生计划,将按照省考试院的统一要求向社会公布缺额计划,并在规定时间内接受校外未录取考生生源调剂。 (1)申请调剂免文化课考试退役士兵专项缺额计划的考生须符合以下全部条件:a.不接受跨类调剂;b.毕业专业须符合我校招生专业范围要求;c.具备免文化课考试退役士兵专项计划的报考资格;d.参加我校另行组织的职业适应性或职业技能综合考查。我校对填报免文化课考试退役士兵专项计划调剂志愿的考生组织考查,按剩余计划择优录取,最后一名考生出现同分时,则依次按照专业知识、专业技能、职业素质成绩进行排序。 (2)申请调剂非免试退役士兵专项、建档立卡专项及其他非专项类缺额计划的考生须符合以下全部条件:a.申请调剂的专业与原报考专业公共课考试科目相同、专业类别一致,不接受跨专业类别调剂;b.公共课达到省考试院统一划定的分数线且未被任何学校录取;c. 毕业专业须符合我校招生专业范围要求;d.原报考专业与报考的调剂专业相同。调剂考生专业课科目单科成绩不低于50分、不得有缺考科目。考生在规定时间内填报调剂志愿,我校根据考生填报志愿按照公共课科目总分从高分到低分进行录取,如公共课科目总分相同,则按英语分数从高到低排序。如出现若干名考生所有科目分数一致,且名次为录取考生最后一名,则按照考生提供的高职(专科)期间学业考试成绩作为录取参考。 根据第一轮调剂录取后计划完成情况,视情况可进行第二轮调剂,具体时间安排和办法在省考试院网站和微信公众号发布。 4.4 录取结果公布 考生录取名单经学校招生委员会集体研究确定并在学校网站向考生本人提供查询。 5、报到注册
新生持录取通知书、专科毕业证书、个人档案、退役证(退役士兵考生)、技能大赛获奖证书(技能大赛获奖考生)等材料在我校规定的时间内报到入学。无故不按期报到的一律取消入学资格。报到时不能提供相关材料,或所提供材料与报名时不一致的,不予办理入学手续,其入学资格无效。 对录取后未报到、自行放弃入学资格的免文化课考试退役士兵,不再享受免试专升本政策。 考生不得跨省重复报名参加专升本等普通高校招生录取,否则一切遗留问题由考生本人负责。 凡不能如期取得高职(专科)毕业证书的学生不予报到注册学籍,后果由考生本人负责。 6、资格复查
新生入学后,我校根据招生政策、录取标准、《普通高等学校招生体检工作指导意见》及学籍管理相关规定,对新生报考及录取资格进行复查,对不符合条件或有弄虚作假、违纪舞弊行为的,取消入学资格,并按照相关规定予以处理,由此产生的一切后果由考生自负。 7、学籍学历管理及待遇
普通高校专升本学生在校学习期间,学籍管理按照《普通高等学校学生管理规定》执行。 普通高校专升本学生按教学计划修完规定课程,成绩合格,由学校颁发普通高等教育本科毕业证书。按照《教育部关于当前加强高等学校学历证书规范管理的通知》(教学〔2002〕15号)精神,专升本学生毕业证书的内容须填写“在本校××专业专科起点本科学习”,学习时间按进入本科阶段学习的实际时间填写。符合学士学位授予条件的授予相应学士学位。 普通高校专升本学生的学费按照皖发改价费〔2021〕348号文标准收费,预防医学、医学影像技术、药学、康复治疗学的学费按照5500元/生·学年收费;医学检验技术、护理学的学费按照6050元/生·学年收费。学费标准与普通本科相应专业学费标准相同。住宿费按照教计〔2006〕15号收费标准收费,不超过4人间(含4人),1000元/生·学年;6人间以下(含6人),800元/生·学年。收费标准如有变更,以省物价主管部门核准的最新收费标准执行。 普通高校专升本学生毕业时,执行国家本科毕业生的有关就业政策。 8、资助政策
详见: https://xsc.bbmu.edu.cn/zzglzx/index.htm。 9、违规处理
在报名、考试中违规的考生及有关工作人员,严格按照《国家教育考试违规处理办法》和教育部有关文件规定处理;涉嫌违法的,移送司法机关,依照《中华人民共和国刑法》等追究其法律责任。 10、其他须知
10.1 考生本人应坚持诚信的原则,报名所填报材料必须真实。 10.2 我校普通专升本招生考试各项工作在学校招生委员会统一领导下进行,校纪检监察部门全程监督。 10.3 根据《安徽省教育厅关于严禁职业院校升学考试改革试点高校举办升学考试考前辅导的通知》(皖教秘高〔2014〕6号)要求,我校及其教职工(含与学校有劳动关系的临时工作人员)严禁举办或与社会机构联合举办任何形式的升学考试考前辅导、补习班,严禁为社会中介或培训等机构进行教学、宣讲、讲座等任何形式的辅导活动提供学校教室、宿舍、图书馆等校内场所,严禁参与升学考试考前辅导的教学等任何形式的活动。 10.4 蚌埠医科大学官网(http://www.bbmu.edu.cn/)是我校相关招生考试、录取信息发布的唯一渠道,请广大考生主动及时关注,学校不再具体通知考生本人,考生因个人原因造成后果的由考生本人承担。 本校承诺严格执行国家招生政策,坚决杜绝任何形式的有偿招生,坚决杜绝本校教职工参与任何中介机构或辅导机构教学、讲座等活动。本校将依法追究以学校名义进行非法招生宣传、培训等活动的中介机构或个人的责任。学校纪委举报电话:0552-3175335;安徽省教育招生考试院举报电话:0551-63619961,举报邮箱:jiancha@ahedu.gov.cn。 11、联系方式
联系电话:0552-3178336 咨询热线:0552-3178336 网址:http://www.bbmu.edu.cn/
附件: 附件1.蚌埠医科大学2026年普通专升本考试省外高职(专科)毕业生退役士兵报名申请表.docx
本章程由蚌埠医科大学负责解释。
抖音
微信
微博
QQ群
400-023-1785


