办学层次:本科 办学类型:公办全日制普通本科高校 办学地址: 合肥市经济技术开发区莲花路1688号(锦绣校区) 合肥市黄麓科教园区书香路(滨湖校区) 合肥市金寨路327号(三孝口校区) 联合培养院校:
一、招生计划及专业招生要求
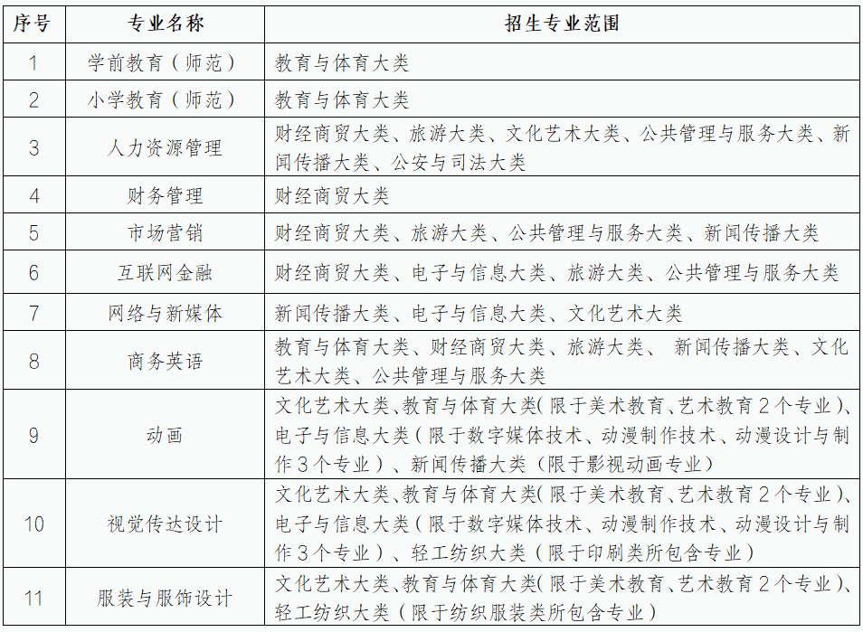
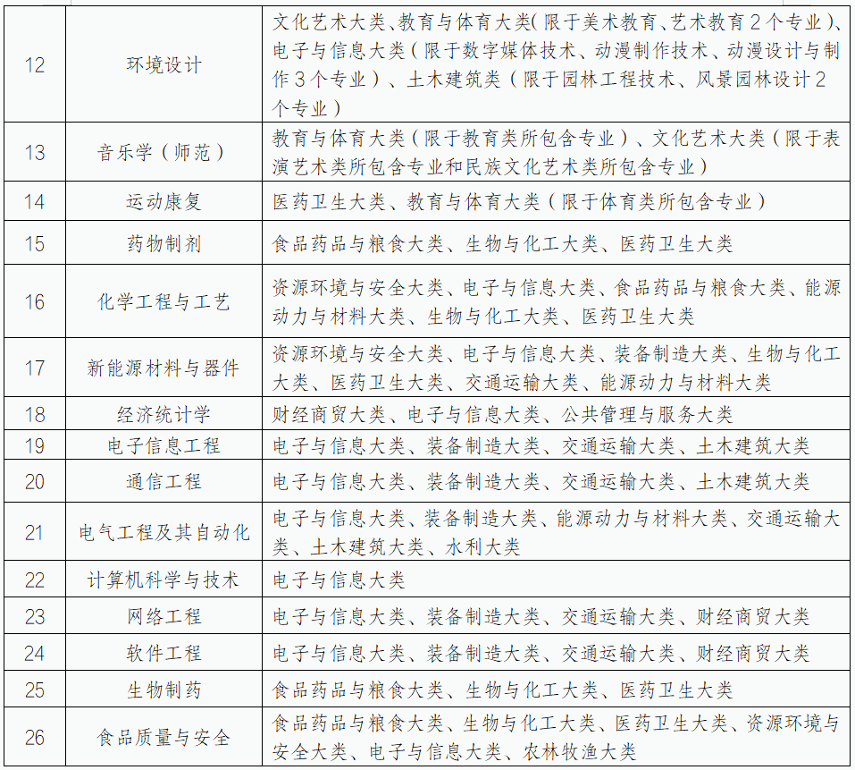
招生专业计划 注:1.所有专业学制均为2年。 2.免文化课考试退役士兵专项计划文理兼招。 招生专业范围 注:专业大类分类标准参照教育部高等职业教育专业目录(2021年)执行。
二、报名
报名条件 1.2026年安徽省省属普通高校(以及经过批准举办普通高等职业教育的成人高等院校)的应届全日制普通高职(专科)毕业生;在安徽省应征入伍的具有普通高职(专科)学历的退役士兵。所有考生须参加安徽省考试院统一组织的报名,并取得考生号。身体条件符合《普通高等学校招生体检工作指导意见》的体检要求,同时毕业专业须符合我校相应专业招生专业范围的要求,毕业专业非以上专业(类)的考生不能报考我校相应专升本专业。 2.申请我校各类鼓励政策考生还须分别符合下列条件 (1)申请我校三等功以上鼓励政策退役士兵考生:服役期间荣立三等功以上奖励,如获得集体三等功及以上奖励,须由部队政治工作部(处)出具相关证明,证明内容应明确该同志享受相应立功荣誉及在立功期间其个人表现突出,符合报考条件并报考相应专业的,可向我校申请免试。 (2)申请我校技能大赛鼓励政策的考生:获得世界职业院校技能大赛总决赛争夺赛(原全国职业院校技能大赛)、中国国际大学生创新大赛(原中国国际“互联网+”大学生创新创业大赛)二等奖及以上奖项,或中华人民共和国职业技能大赛铜牌及以上奖项的高职(专科)应届毕业生,符合专升本考试招生报考条件并报考对应专业的,可享受免试就学资格,以不占用已公布招生计划方式直接录取。 高职(专科)期间获得世界职业院校技能大赛总决赛争夺赛(原全国职业院校技能大赛)三等奖,或全省职业院校技能大赛一等奖的高职(专科)应届毕业生,符合专升本考试招生报考条件并报考对应专业的,经我校资格审核通过并公示后,免参加公共课考试,申请参加我校组织的面试,面试通过后可直接录取。 2025年12月31日前已经完赛且获奖的按照2025年免试政策执行。 志愿填报及报名办法 所有考生均须严格按照安徽省教育招生考试院印发的《安徽省2026年普通高校专升本考试招生工作操作办法》(皖招考〔2026〕4号)(以下简称皖招考〔2026〕4号)文件规定的报名办法报名,具体报名操作流程请关注省考试院网站或微信公众号。 1.志愿填报: 专升本录取分一志愿、调剂志愿2个批次。 两个批次均分为A段和B段,每段均设置1个院校志愿和1个专业志愿。其中A段为专项计划志愿,含免文化课考试退役士兵专项计划、非免试退役士兵专项计划和建档立卡考生专项计划。B段为非专项计划志愿。符合条件的考生可兼报A段、B段志愿。 一志愿录取结束后,省考试院将汇总公布各校各专业未完成计划,达到公共课合格分数线且未被录取的符合调剂条件的考生可填报调剂志愿。 考生填报志愿时须仔细阅读我校招生章程,了解A、B段报考要求,综合考虑招生专业相关报考条件、专业课考试时间等因素,避免填报无效志愿。 2.报名办法: (1)意向报考我校且符合我校报考条件的安徽省省属高职(专科)院校应届毕业生(含退役后完成高职(专科)学业的应届退役士兵),在规定时间内使用电脑登录zsbbm.ahzsks.cn,注册后绑定微信号和手机号码。按照报名页面指引,完成信息填报、微信小程序采像、缴费等报名流程,考生本人对其填报信息的正确性、真实性负责,信息提交后不得修改。报名时段为2026年3月23日10:00至3月27日17:00,并随时关注省考试院微信小程序的审核状态。 (2)意向报考我校且符合我校报考条件的安徽省省属高职(专科)院校非应届毕业的退役士兵须联系原毕业高职(专科)院校,由原毕业院校审核其报名资格后将考生高职(专科)阶段学籍信息录入报名系统。录入完毕后,考生按照应届毕业生报名流程,完成其他信息填报及缴费。 退役士兵考生在省考试院报名系统中“退役士兵证明材料”一栏,必须完整上传:a.入伍通知书(用于核查入伍地是否为安徽);b.退役证明(用于核查入伍、退伍时间);c.毕业证书原件(或加盖毕业学校学籍管理章的学信网“教育部学籍在线验证报告”,或加盖毕业学校学籍管理章的学籍管理系统页面截图,学籍证明必须包含就读学校、专业、入学时间、复学时间、毕业时间等信息,用于核查入伍时是否为大学生兵源及是否能按期毕业);d.在新生报到后即入伍的考生如学籍证明上不能显示保留学籍起止时间,另需上传加盖毕业学校学籍管理章的保留学籍证明。 (3)意向报考我校且符合我校报考条件的在安徽省应征入伍并在外省院校完成高职(专科)学业的退役士兵考生须在3月23日10:00至3月25日17:00登录合肥师范学院本科招生网 “专升本招生系统”上传以下资格证明材料原件,材料按清单顺序编号扫描或拍照(必须清晰可见)为jpg格式图片后上传(过时无效,具体操作指南将在我校本科招生网另行发布)。我校将依据考生提交的报名材料对其报名资格进行审核,考生务必随时关注资格审核状态信息。 报名材料:a.身份证原件正反面;b.毕业证书原件(或加盖毕业学校学籍管理章的学信网“教育部学籍在线验证报告”,或加盖学校学籍管理印章的包含就读学校、专业、入学时间、毕业时间等信息的学籍管理系统页面截图);c.退役证明、入伍通知书等证明材料(证明包含应征入伍时间、应征入伍地及退出现役时间);d.《合肥师范学院2026年普通专升本招生省外高职(专科)毕业生退役士兵报名申请表及诚信承诺书》(附件1)。 经资格审核通过的此类考生,由我校在报名系统录入考生身份信息、毕业学校和专业信息后,考生按照应届毕业生报名流程,完成其他信息填报、审核及缴费。 (4)所有申请三等功鼓励政策退役士兵考生、技能大赛获奖鼓励政策考生按照皖招考〔2026〕4号文件要求完成网络报名缴费后,还须在3月23日10:00至3月25日17:00登录合肥师范学院本科招生网“专升本招生系统”上传以下资格证明材料原件,材料按清单顺序编号扫描或拍照(必须清晰可见)为jpg格式图片后上传(过时无效,具体操作指南将在我校本科招生网另行发布)。 申请三等功鼓励政策退役士兵考生:a.《合肥师范学院2026年普通专升本招生免试录取申请表》(附件2);b.身份证原件正反面;c.退役证明、入伍通知书等证明材料(证明包含应征入伍时间、应征入伍地及退出现役时间);d.立功受奖证书原件。 申请技能大赛获奖鼓励政策考生:a.《合肥师范学院2026年普通专升本招生免试录取申请表》(附件2);b.身份证原件正反面;c.获奖证书原件和加盖毕业院校公章的复印件。 所有信息填报完毕并核对无误后方可提交,志愿信息一旦提交,考生将不得更改。 考生应仔细阅读我校章程,了解是否具备相应的报考资格、后续资格审核办法等再进行志愿填报。考生填报的信息实行承诺制,考生本人对所填报信息的真实性负责。对于填报虚假信息获取考试录取资格的,经查实,取消专升本报名考试资格,并将按照教育部相关规定予以处理,记入国家教育考试考生诚信档案。 考生报名基本信息填报完成后,报名系统即时生成考生号。考生务必随时关注微信小程序,查询报考信息、资格审核状态等信息。 合师校园风景 资格审查 1.安徽省省属高职(专科)院校毕业考生的报名资格,由考生原毕业院校负责审核;我校将对报考免文化课考试退役士兵专项计划考生资格进行复审;在安徽应征入伍,在外省院校完成高职(专科)学业的退役士兵报考资格由我校负责审核。 2.申请三等功鼓励政策和申请技能大赛鼓励政策考生的资格通过考生提供的证明材料进行线上系统审核。审核未通过的不享受相应的鼓励政策,可参加2026年普通高校专升本公共课、专业课考试。线上系统审核后,我校将对申请免试和面试资格考生进行线下现场审核,具体时间地点安排在我校本科招生网另行通知。 3.如考生不能按期毕业、重复录取等原因造成无法入学后果,由考生本人负责。 缴费 报名考试费按皖招考〔2026〕4 号文件要求执行,我校不再另外收取其他报名考试费用,缴费截止时间为3月29日17:00。 考生本人须及时关注省考试院微信小程序,了解审核进度,在截止时间前完成缴费等后续工作。 打印准考证 公共课考试准考证:考试前一周登录报名网站(zsbbm.ahzsks.cn)打印准考证,并根据准考证上规定的时间持第二代居民身份证和准考证到考点参加考试。 专业课考试准考证:通过资格审核并缴费成功的考生,于4月17日—19日通过我校本科招生网,登录“专升本招生系统”自行打印准考证。
三、考试
考试科目 根据皖招考〔2026〕4 号文件要求,考试实行“2门公共课(各150分)+2门专业课(各150分)”的测试方式,其中公共课实行统考,由省教育招生考试院负责组织。 专业课由我校组织考试,考试时长共180分钟。考试科目如下: 各专业考试科目的参考书目和考试大纲在我校本科招生网已发布。网址链接:https://zsb.hfnu.edu.cn/。 免文化课考试退役士兵职业适应性或职业技能综合考查内容包括专业基础知识以及综合素质考查。技能大赛获奖材料审核通过的考生(符合面试政策)将参加我校组织的面试。 考试时间和考试地点 按皖招考〔2026〕4号文件要求,符合文化课免试条件且填报B段非专项计划志愿的退役士兵须参加公共课和专业课的科目考试。专业课考试地点设在合肥师范学院锦绣校区,具体考场详见准考证。 技能大赛获奖考生(符合面试政策)面试、免文化课考试退役士兵职业适应性或职业技能综合考查时间均暂定为4月上旬,具体安排将在我校本科招生网另行通知。 成绩公布及复核 公共课成绩查询:按皖招考〔2026〕4号文件执行。 专业课成绩查询:专业课成绩由考生通过我校本科招生网登录“专升本招生系统”查询。考生对自己的专业课成绩有异议,可在规定时间内按要求申请复核,成绩复核限查漏改、漏统、错统,宽严不查;经核查有误的通知考生,核查无误的不予通知。具体成绩公布时间及申请复核办法将在我校本科招生网另行通知。
四、录取
录取总体原则 所有专业按照《关于做好大中专等学校学生应征入伍工作的通知》(皖征〔2020〕7号)、《安徽省教育厅关于做好2026年普通高等学校专升本考试招生工作的通知》(皖教秘高〔2025〕131号)和皖招考〔2026〕4号等文件精神,德智体美劳全面考核,择优录取;公平竞争,公正选拔。 一志愿批次、调剂志愿批次均先进行A段录取,再进行B段录取,已被任何院校A段录取的考生,不再具备我校B段录取资格。 录取细则 严格按照安徽省教育厅下达的招生计划和我校以下录取细则,结合考生志愿进行录取。 1.申请三等功鼓励政策的退役士兵考生和申请技能大赛鼓励政策免试的考生:通过我校资格审核并经我校本科招生网和教育部阳光高考平台公示无异议后,以不占用已公布招生计划方式直接录取。 2.申请技能大赛鼓励政策面试的考生:通过我校资格审核,须参加我校组织的面试,面试合格(不低于60分)后按考生填报的志愿,根据面试成绩从高分到低分排序录取,名额不超过该专业总计划的15%。如出现若干名考生成绩一致,且名次为录取考生最后一名,则按照考生参加职业院校技能大赛获奖级别和等次(国家级奖项优先)进行排序,如考生获奖级别和等次仍相同时,则按照考生提供的带有学校学籍部门公章的高职(专科)期间学业考试成绩择优录取。面试不合格的考生可继续参加2026年公共课和专业课考试。 3.一志愿A段(专项类计划) (1)报考A段免文化课考试退役士兵专项计划考生:参加我校职业适应性或职业技能综合考查,考查成绩合格的考生根据其考查成绩从高分到低分排序,按该专项计划数择优录取。如出现若干名考生综合考查成绩相同,同时录取超出该专项计划数时,则按单科顺序及分数从高到低择优录取,单科顺序:综合素质考查分数、专业基础知识分数。若出现若干名考生所有课程分数相同,且名次为录取考生最后一名,则参照考生提供带有学校学籍部门公章的高职(专科)期间学业考试成绩择优录取。 (2)报考A段非免试退役士兵专项计划、建档立卡专项计划的考生:在公共课达到省考试院划定的该专项公共课考试合格分数线且专业课考试总分(专业课考试科目1成绩+专业课考试科目2成绩)不低于100分的基础上,根据考生考试科目的成绩总和从高分到低分排序,按相应专项招生计划数择优录取,如考生考试科目的成绩总和相同,则按单科顺序及分数从高到低排序,按相应专项招生计划数择优录取,单科顺序:专业课科目1、专业课科目2、大学语文/高等数学、英语。若出现若干名考生所有课程分数相同,且名次为录取考生最后一名,则参照考生提供带有学校学籍部门公章的高职(专科)期间学业考试成绩择优录取。 4.第一志愿B段(非专项类计划) 在公共课达到省考试院划定的公共课考试合格分数线且专业课考试总分(专业课考试科目1成绩+专业课考试科目2成绩)不低于100分的基础上,根据考生考试科目的成绩总和从高分到低分排序,按非专项类招生计划数择优录取,如考生考试科目的成绩总和相同,则按单科顺序及分数从高到低排序,按非专项类招生计划数择优录取,单科顺序:专业课科目1、专业课科目2、大学语文/高等数学、英语。若出现若干名考生所有课程分数相同,且名次为录取考生最后一名,则参照考生提供带有学校学籍部门公章的高职(专科)期间学业考试成绩择优录取。 合师校园风景 计划调整原则 若一志愿招生专业生源不均衡,我校将进行计划调整。调整顺序依次为:A段专业内计划调整、A段专业间计划调整、B段专业间计划调整、A-B段间计划调整、外校A、B段生源调剂。调整的计划数,均按调入计划类别的录取细则录取。 1.A段计划调整 (1)A段专业内计划调整 A段同一专业内各专项计划如有线上合格生源不足的情况,则将未完成的计划调入合格生源充足的同专业其他专项计划,调入计划类别顺序依次为:免文化课考试退役士兵专项计划、非免试退役士兵专项计划、建档立卡专项计划。 (2)A段专业间计划调整 A段同一专业内各专项计划经调整后,如仍有未完成的计划,则按A段各专业剩余合格生源数占A段剩余合格生源总数的比例,调入合格生源充足的A段其他招生专业进行取整(计算结果小数部分舍去不计,下同)分配。仍未分配完的计划数则在上述比例最高的前3个专业中逐一循环分配,直至剩余计划分配完毕。计划调入A段生源充足的专业后,在专业内按照免文化课考试退役士兵专项计划、非免试退役士兵专项计划、建档立卡考生专项计划的顺序依次分配到合格生源充足的专项计划类别。 2.B段专业间计划调整 B段各专业如有线上合格生源不足的情况,则将未完成的计划按B段各专业剩余合格生源数占B段剩余合格生源总数的比例,调入合格生源充足的其他B段专业进行取整分配。仍未分配完的计划数则在上述比例最高的前3个专业中逐一循环分配,直至剩余计划分配完毕。 3.A-B段间计划调整 A、B段分别进行专业间计划调整后,若A、B段之间生源、剩余计划不平衡,则进行A-B段间计划调整。调整的顺序是首先同专业A-B段间进行调整,若仍不平衡,则进行A-B段间跨专业调整。 (1)同专业A-B段间调整 A段某专业仍有剩余计划未完成,且B段同专业合格生源充足时,将A段未完成的计划调入B段同专业;反之将B段未完成的计划,按照免文化课考试退役士兵专项计划、非免试退役士兵专项计划、建档立卡考生专项计划的顺序,依次调整到合格生源充足的A段同专业。 (2)跨专业A-B段间调整 经同专业A-B段间调整后,A段或B段仍有剩余计划未完成的,按以下原则在A、B段间跨专业调整: A段专业仍有剩余计划未完成,且B段合格生源充足时,按B段专业剩余合格生源数占B段剩余合格生源总数的比例,将A段未完成计划调入合格生源充足的B段专业进行取整分配;仍未分配完的计划数则在上述比例最高的前3个专业中逐一循环分配,直至剩余计划分配完毕。 反之将B段未完成的计划,根据A段专业剩余合格生源数占A段剩余合格生源总数的比例,调入合格生源充足的A段专业进行取整分配;仍未分配完的计划数则在上述比例最高的前3个专业中逐一循环分配,直至剩余计划分配完毕。调入A段专业后,在同专业内按照免文化课考试退役士兵专项计划、非免试退役士兵专项计划、建档立卡考生专项计划的顺序,依次调整到合格生源充足的同专业专项计划类别。 以上计划调整优先在校本部和各联合培养院校内进行,如仍有未完成的计划,分A、B 段在本部与各联合培养院校间按调剂规则进行调剂。 4.外校生源调剂(调剂志愿) 若一志愿批次各专业经计划调整录取后仍有未完成的招生计划,将按照省考试院的统一要求向社会公布缺额计划,并在规定时间内接受校外未录取考生生源调剂。 (1)申请调剂免文化课考试退役士兵专项缺额计划的考生须符合以下全部条件: a.申请调剂的专业与原报考专业的专业类别一致,不接受跨专业类别调剂; b.毕业专业须符合我校招生专业范围要求; c.具备免文化课考试退役士兵专项计划的报考资格; 符合以上调剂条件的考生须参加我校另行组织的职业适应性或职业技能综合考查。考查合格的考生,根据考查的成绩从高分到低分按专项计划缺额数依次录取。 (2)申请调剂非免试退役士兵专项、建档立卡专项及其他非专项类缺额计划的考生须符合以下全部条件: a.申请调剂的专业与原报考专业公共课考试科目相同、专业名称一致、专业类别一致,不接受跨专业调剂、不接受跨专业类别调剂; b.毕业专业须符合我校招生专业范围要求; c.公共课达到省考试院统一划定的分数线,专业课考试总分(专业课考试科目1成绩+专业课考试科目2成绩)达到100分且未被任何学校录取。 符合以上条件的调剂考生,优先录取专业课考试科目相同的考生,根据公共课总分从高到低依次录取;若公共课总分仍相同时,则按单科顺序及分数从高到低依次录取。单科顺序:大学语文/高等数学、英语。 根据第一轮调剂录取后计划完成情况,视情况可进行第二轮调剂,具体时间安排和办法在省考试院网站和微信公众号发布。 录取结果公布 考生拟录取结果将于5月底在我校本科招生网“专升本招生系统”中查询,之后报送省考试院,并在教育部阳光高考平台院校栏公示。相关事宜另行通知,请关注我校本科招生网。
五、报到注册
(一)新生持录取通知书和高职(专科)毕业证书在我校规定的时间内报到入学。凡不能如期取得高职(专科)毕业证书的学生不予报到注册学籍,后果由考生本人负责。无故不按期报到的一律取消入学资格。报到时不能提供相关材料,或所提供材料与报名时不一致的,不予办理入学手续,其入学资格无效。 (二)对录取后未报到、自行放弃入学资格的免文化课考试退役士兵,不再享受免试专升本政策。 (三)考生不得跨省重复报名参加专升本等普通高校招生录取,否则一切遗留问题由考生本人负责。
六、资格复查
新生入学后,我校根据招生政策、录取标准、《普通高等学校招生体检工作指导意见》及学籍管理相关规定,对新生报考及录取资格进行复查,对不符合条件或有弄虚作假、违纪舞弊行为的,取消入学资格,并按照相关规定予以处理,由此产生的一切后果由考生自负。
七、学籍学历管理及待遇
普通高校专升本学生在校学习期间,学籍管理按照《普通高等学校学生管理规定》执行。 普通高校专升本学生按教学计划修完规定课程,成绩合格,由学校颁发普通高等教育本科毕业证书。按照《教育部关于当前加强高等学校学历证书规范管理的通知》(教学〔2002〕15号)精神,专升本学生毕业证书的内容须填写“在本校××专业专科起点本科学习”,学习时间按进入本科阶段学习的实际时间填写。符合学士学位授予条件的授予相应学士学位。 普通高校专升本学生的学费标准与普通本科相应专业学费标准相同。如遇收费标准调整,按照安徽省上级主管部门核定的最新标准执行。 普通高校专升本学生毕业时,执行国家本科毕业生的有关就业政策。
八、资助政策
学校具有完善的资助政策体系,通过国家奖学金、国家励志奖学金、国家助学金和各类社会资助、生源地助学贷款、临时困难补助及勤工助学等多项资助政策,激励学生努力学习。具体的申请办法和要求详见我校学生工作处网站“学生资助”专栏。
九、违规处理
在报名、考试中违规的考生及有关工作人员,严格按照《国家教育考试违规处理办法》和教育部有关文件规定处理;涉嫌违法的,移送司法机关,依照《中华人民共和国刑法》等追究其法律责任。
十、其他须知
(一)考生本人应坚持诚信的原则,报名所填报材料必须真实。 (二)我校普通专升本招生考试各项工作在学校本科招生委员会统一领导下进行,校纪检监察部门全程监督。 (三)根据《安徽省教育厅关于严禁职业院校升学考试改革试点高校举办升学考试考前辅导的通知》(皖教秘高〔2014〕6号)要求,我校及其教职工(含与学校有劳动关系的临时工作人员)严禁举办或与社会机构联合举办任何形式的升学考试考前辅导。严禁参加专升本本科高校为社会中介或培训等机构进行教学、宣讲、讲座等任何形式的辅导活动提供学校教室、宿舍、图书馆等校内场所。严禁高校人员参与升学考试考前辅导教学等任何形式的活动。 (四)合肥师范学院本科招生网(https://zsb.hfnu.edu.cn/)是我校相关招生考试、录取信息发布的唯一渠道,请广大考生主动及时关注,学校不再具体通知考生本人,考生因个人原因造成后果的由考生本人承担。 本校承诺严格执行国家招生政策,坚决杜绝任何形式的有偿招生,坚决杜绝本校教职工参与任何中介机构或辅导机构教学、讲座等活动。以学校名义进行非法招生宣传等活动的中介机构或个人,本校将依法追究其责任。 学校举报电话:0551-63828650; 安徽省教育招生考试院举报电话:0551-63619961, 举报邮箱:jiancha@ahedu.gov.cn。
十一、联系方式
咨询电话:0551-63674808; 网址:https://zsb.hfnu.edu.cn/ 本章程由合肥师范学院负责解释。
抖音
微信
微博
QQ群
400-023-1785


