学校全称:皖西学院 办学层次:本科 办学类型:公办普通本科高校 办学地址:安徽省六安市云露桥西月亮岛 联合培养院校名称:安徽国防科技职业学院 联合培养院校办学属性:公办全日制普通高等职业院校 联合培养院校办学地址:安徽省六安市金安区梅山中路56号
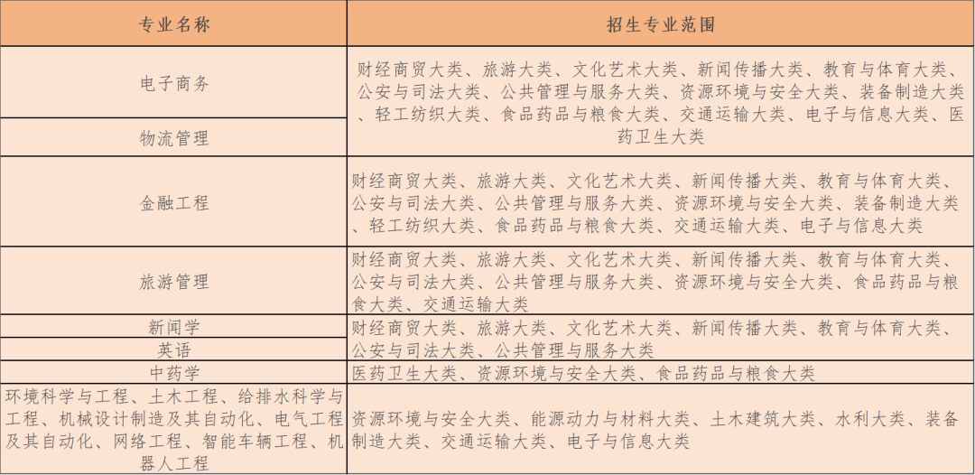
PART.1 招生计划及招生专业要求 招生专业计划 备注: (1)符合退役士兵三等功免试、技能大赛鼓励政策免试就学的考生不占以上计划。 (2)技能大赛鼓励政策面试考生计划包含在以上招生计划内,录取比例不超过考生报考专业总计划的15%。 (3)所有专业学制均为2年。 (4)免文化课考试退役士兵专项计划文理兼招。 (5)除与安徽国防科技职业学院联合培养的四个专业以外的所有专业均为本部培养。 招生专业范围 注:专业大类分类标准参照教育部高等职业教育专业目录(2021年)执行。
PART.2 报名 报名条件 2.1.1安徽省省属普通高校(以及经过批准举办普通高等职业教育的成人高等院校)的应届全日制普通高职(专科)毕业生;在安徽省应征入伍的具有普通高职(专科)学历的退役士兵;所有考生须参加省考试院统一组织的报名,并取得考生号。身体条件符合《普通高等学校招生体检工作指导意见》的体检要求,同时毕业专业须符合我校各专业对应的招生专业范围要求,否则不能报考我校相应专升本专业。 2.1.2申请我校各类鼓励政策考生还须分别符合下列条件: (1)申请三等功鼓励政策退役士兵考生:服役期间荣立三等功及以上奖励。如集体三等功及以上奖励,需部队(政治部门)开具证明,证明内容须包括该同志享受立功荣誉及在立功期间其个人有突出表现。 (2)申请我校技能大赛鼓励政策免试的考生:获得世界职业院校技能大赛总决赛争夺赛(原全国职业院校技能大赛)、中国国际大学生创新大赛(原中国国际“互联网+”大学生创新创业大赛)二等奖及以上奖项,或中华人民共和国职业技能大赛铜牌及以上奖项的高职(专科)应届毕业生,符合专升本考试招生报考条件并报考对应专业的,可享受免试就学资格,以不占用已公布招生计划的方式直接录取。 (3)申请我校技能大赛鼓励政策面试的考生:获得世界职业院校技能大赛总决赛争夺赛(原全国职业院校技能大赛)三等奖,或全省职业院校技能大赛一等奖的高职(专科)应届毕业生,符合专升本考试招生报考条件并报考对应专业的,经资格审核通过并公示后,免参加公共课考试,面试通过后可直接录取。 2025年12月31日前已经完赛且获奖的按照2025年免试政策执行。 报名时间 2026年普通高校专升本报名时段为2026年3月23日10:00至3月27日17:00。 报名办法及志愿填报 所有考生均须严格按照皖招考〔2026〕4号文件规定的报名办法报名,具体报名操作流程请关注安徽省教育招生考试院网站或微信公众号。 专升本志愿分为A段和B段,其中A段为专项计划志愿,含免文化课考试退役士兵专项计划、非免试退役士兵专项计划和建档立卡考生专项计划。B段为非专项计划志愿。符合条件的考生可兼报A段、B段志愿。意向报考我校的考生,填报志愿时须仔细阅读我校招生章程,综合考虑招生专业相关要求、专业课考试时间、综合考查安排等因素,避免填报无效志愿。 1. 意向报考我校且符合我校报考条件的考生(不含在安徽省应征入伍并在外省院校完成高职(专科)学业的退役士兵考生)在规定时间内使用电脑登录zsbbm.ahzsks.cn,注册后绑定微信号和手机号码。按照报名页面指引,完成信息填报、微信小程序采像、缴费等报名流程。 2. 意向报考我校且符合我校报考条件的在安徽省应征入伍并在外省院校完成高职(专科)学业的退役士兵考生,需在3月25日下午16:00之前(以电子邮件到达邮箱时间为准,逾期不再受理)将以下材料电子版(拍照或扫描)以附件形式发送至我校指定邮箱651689166@qq.com,进行审核。邮件统一以“2026省外退役士兵+姓名+报考专业+联系电话”命名,具体材料如下: (1)本人身份证原件及正反面复印件(正反面须复印在一张纸上); (2)毕业证书原件(或由毕业学校出具加盖红章的包含就读学校、专业、毕业时间等信息的学籍管理系统页面截图); (3)退出现役证、入伍通知书或退役证明材料(证明材料中需体现应征入伍所在地); (4)皖西学院2026年普通高校专升本考试省外高职(专科)毕业退役士兵报名承诺书(附件1)。 我校将依据考生提交的报名材料对其报名资格进行审核,并于3月26日上午通过招生办固定电话(0564-3305004、3305015)向考生本人反馈审核结果,请考生务必保持电话畅通,如因未及时接听或号码错误等原因造成的信息未知,后果由考生本人负责。审核通过的考生需按照应届毕业生报名流程,完成其他信息填报、审核及缴费。 3. 所有申请三等功鼓励政策退役士兵考生、技能大赛获奖鼓励政策考生,须按要求将资格证明材料盖章后拍照上传至我校招生信息网专升本招生考试系统进行审核(上传时间及要求将在招生信息网另行通知,请考生报名后及时关注)。 申请三等功鼓励政策退役士兵考生:a.申请表(附件2);b.身份证复印件(正反面须复印在一张纸上);c.退役证、入伍通知书或退役证明材料(证明材料中需体现入伍所在地);d.立功受奖证书(集体三等功及以上需部队政治部门开具证明)。 申请技能大赛获奖鼓励政策考生:a.申请表(附件2);b.加盖毕业院校公章的身份证复印件(正反面须复印在一张纸上);c.获奖证书原件及加盖毕业院校公章的复印件。 未按要求提交材料的考生不具备相应资格,后果由考生本人负责。考生填报的信息和提交的材料实行承诺制,考生本人对所填报信息和提交材料的真实性负责。对于填报提交虚假信息或材料获取考试资格的,将按照教育部相关规定予以处理,并记入国家教育考试考生诚信档案。 资格审核 1. 根据皖招考〔2026〕4号文件规定,考生报考资格由毕业院校进行审核,审核未通过者不具备我校报名资格。我校将对报考免文化课考试退役士兵专项计划考生资格进行复审。 2. 申请三等功鼓励政策和申请技能大赛鼓励政策考生的资格,依据考生提供的证明材料进行审核。审核未通过的不享受相应的鼓励政策,可参加2026年4月18日-19日举行的普通高校专升本考试。 如考生不能按期毕业、重复录取等原因造成无法入学后果,由考生本人负责。 缴费 报名考试费按皖招考〔2026〕4号文件要求执行,我校不再另外收取其他报名考试费用。 打印准考证 考生请于公共课考试前一周登录报名网站(zsbbm.ahzsks.cn)打印准考证,并根据准考证上规定的时间持第二代居民身份证和准考证到考点指定地点参加考试。 专业课考试准考证:皖西学院招生信息网另行通知。
PART.3 考试 考试科目 根据《安徽省教育厅关于做好2026 年普通高等学校专升本考试招生工作的通知》(皖教秘高〔2025〕131号)文件要求,招生考试实行“2门公共课(各150分)+2门专业课(各150分)”的测试方式,其中公共课实行统考,由省教育招生考试院负责组织。 专业课考试科目: 专业课考试大纲、专业课参考书目已发布在皖西学院招生信息网:关于公布皖西学院2026年普通专升本拟招生专业考试科目、考试大纲及参考书目的通知(https://zsb.wxc.edu.cn/2025/1208/c270a208230/page.htm)。 技能大赛获奖考生面试:具体安排及要求另行通知。 考试时间和考试地点 公共课考试地点原则上设在考生报考院校所在市(兼报A、B段志愿的,公共课考试地点设在A段报考院校所在市),省考试院以市为单位随机编排考场和座位。考点须安排在国家教育考试标准化考点,专业课考试地点设在皖西学院(安徽省六安市云露桥西月亮岛),具体考场详见准考证。 按皖招考〔2026〕4号文件要求,符合文化课免试条件且填报B段非专项计划志愿的退役士兵须参加公共课和专业课的科目考试。 注:其中报考免文化课考试退役士兵专项计划的考生需参加我校组织的职业适应性或职业技能综合考查,具体时间安排及要求另行通知。 成绩公布及审核 公共课:按皖招考〔2026〕4号文件执行。 免文化课考试退役士兵职业适应性测试成绩、专业课成绩:考生可在4月底登录我校招生信息网查询。考生对自己的成绩如有异议,可登录我校招生信息网下载填写查分申请表,与准考证复印件一起拍照于公布成绩后的2日之内(逾期不再受理)上传我校招生信息网专升本招生考试系统,由我校汇总后统一核查;查分限查漏改、漏统、错统,宽严不查。查分结果如有误反馈给考生,无误则不予反馈。
PART.4 录取 录取总体原则 所有专业按照《安徽省教育厅关于做好2026 年普通高等学校专升本考试招生工作的通知》(皖教秘高〔2025〕131号)、《关于做好大中专等学校学生应征入伍工作的通知》(皖征〔2020〕7号)等文件精神,德智体美劳全面考核,择优录取,公平竞争,公正选拔。 一志愿批次、调剂志愿批次均先进行A段录取,再进行B段录取。已被任何院校A段录取的考生,不再具备我校B段录取资格。 录取细则 严格按照安徽省教育厅下达的招生计划和我校录取细则,结合考生志愿进行录取。 1.申请三等功鼓励政策的退役士兵考生:通过我校资格审核, 经我校招生信息网公示无异议后,按考生填报的志愿免试录取,不占公布的招生总计划。 2.申请技能大赛鼓励政策免试的考生:通过我校资格审核,经我校招生信息网公示无异议后,按考生填报的志愿免试录取,不占公布的招生总计划。 3.申请技能大赛鼓励政策面试的考生:通过我校资格审核,参加我校组织的面试,面试合格(不低于60分)后按考生填报的志愿,根据面试成绩从高分到低分排序录取。面试录取名额不超过该专业总计划的15%。面试未录取的考生可继续参加公共课和专业课考试。 2025年12月31日前已经完赛且获奖的按照2025年免试政策执行。 4.一志愿A段(专项类计划) (1)报考A段免文化课考试退役士兵专项计划的考生:须参加我校组织的职业适应性或职业技能综合考查,成绩合格(不低于120分,满分为300分)的考生根据其成绩从高分到低分排序,按该专项招生计划数择优录取。 (2)报考A段非免试退役士兵专项计划、报考A段建档立卡专项计划的考生:在公共课达到省考试院划定的该专项公共课考试合格分数线且专业课总分不低于100分(专业课单科成绩不得为缺考或0分)的基础上,根据考生考试科目的成绩总和从高分到低分排序,按相应专项招生计划数择优录取,如考生考试科目的成绩总和相同,则按单科顺序及分数从高到低排序,择优录取。单科排序为:专业课科目1、专业课科目2、大学语文或高等数学、英语。 5.一志愿B段(非专项类计划) 在公共课达到省考试院划定的公共课考试合格分数线且专业课总分不低于100分(专业课单科成绩不得为缺考或0分)的基础上,根据考生考试科目的成绩总和从高分到低分排序,按非专项类招生计划数择优录取,如考生考试科目的成绩总和相同,则按单科顺序及分数从高到低排序,择优录取。单科排序为:专业课科目1、专业课科目2、大学语文或高等数学、英语。 计划调整原则 若一志愿招生专业生源不均衡,我校将进行计划调整。调整顺序依次为:A段专业内计划调整、A段专业间计划调整、B段专业间计划调整、A-B段间计划调整、外校生源调剂。 1. A段计划调整 (1)A段专业内计划调整 A段同一专业内各专项计划如有线上合格生源不足的情况,则将未完成的计划调入合格生源充足的同专业其他专项计划,计划调配数按各专项剩余合格生源数确定计划分配比例。若比例相同,则按照免文化课考试退役士兵专项计划、非免试退役士兵专项计划、建档立卡专项计划顺序依次录取。 (2)A段专业间计划调整 A段同一专业内各专项计划经调整后,如仍有空缺计划,则将空缺计划调入合格生源充足的A段其他招生专业进行录取。计划调配数按各专业剩余合格生源数确定计划分配比例。各专业内计划调整比例和顺序参照“A段专业内计划调整”原则执行。 2. B段专业间计划调整 B段各专业如有线上合格生源不足的情况,则将未完成的计划调入合格生源充足的其他B段专业,计划调配数按各专业剩余合格生源数确定计划分配比例。 3. A-B段间计划调整 A段计划调整后,若仍有空缺计划,将A段空缺计划调整至B段,计划调配数按各专业B段剩余合格生源数确定计划分配比例。 4. 外校生源调剂(调剂志愿) 若一志愿批次各专业经计划调整录取后仍有未完成的招生计划,将按照省考试院的统一要求向社会公布缺额计划,并在规定时间内接受校外未录取考生生源调剂。 (1)申请免文化课考试退役士兵调剂计划的考生需同时符合以下条件: a.符合我校免文化课考试退役士兵专项计划报考条件; b.申请调剂的专业与原报考专业的专业类别一致,不接受跨专业类别调剂; c.毕业专业须符合我校招生专业范围要求; d.参加我校另行组织的职业适应性或职业技能综合考查。 我校对填报免文化课考试退役士兵专项计划缺额的考生组织职业适应性或职业技能综合考查,根据其成绩从高分到低分排序,按免文化课考试退役士兵专项计划缺额数择优录取。职业适应性或职业技能综合考查方案另行公布。 (2)申请非免试退役士兵专项、建档立卡专项及其他非专项类调剂的考生须符合以下全部条件: a.申请调剂的专业与原报考专业公共课考试科目相同、专业类别一致,不接受跨专业类别调剂; b.公共课达到省考试院统一划定的分数线且未被任何学校录取; c.毕业专业须符合我校招生专业范围要求。 符合以上条件的调剂考生按照以下顺序依次进行录取: (1)第一志愿报考专业与申请调剂专业相同的考生; (2)申请跨专业调剂的考生。 考生在规定时间内提交调剂申请,根据考生填报的调剂志愿和公共课总分从高分到低分排序,按相应专项调剂计划数择优录取。如公共课总分相同,则按单科顺序及分数从高到低排序,单科顺序为:高等数学或者大学语文、英语。 根据第一轮调剂录取后计划完成情况,视情况可进行第二轮调剂,具体时间安排和办法在省考试院网站和微信公众号发布。 录取结果公布 考生录取信息在皖西学院招生信息网发布,请考生自行登录查询。
PART.5 报到注册 新生持录取通知书、专科毕业证书以及个人档案等在规定时间内报到入学。无故不按期报到的一律取消入学资格。报到时不能提供相关材料,或所提供材料与报名时不一致的,不予办理入学手续,其入学资格无效。 往年被专项计划录取后未报到、自行放弃入学资格或退学的考生,不再具有专项计划报考资格。考生不得跨省重复报名参加专升本等普通高校招生录取,否则—切遗留问题由考生本人负责。
PART.6 资格复查 新生入学后,我校根据招生政策、录取标准、《普通高等学校招生体检工作指导意见》及学籍管理相关规定,对新生报考及录取资格进行复查,对不符合条件或有弄虚作假、违纪舞弊行为的,取消入学资格,并按照相关规定予以处理,由此产生的一切后果由考生自负。
PART.7 学籍学历管理及待遇 普通高校专升本学生在校学习期间,学籍管理按照《普通高等学校学生管理规定》执行。 普通高校专升本学生按教学计划修完规定课程,成绩合格,由学校颁发普通高等教育本科毕业证书。按照《教育部关于当前加强高等学校学历证书规范管理的通知》(教学〔2002〕15号)精神,专升本学生毕业证书的内容须填写“在本校××专业专科起点本科学习”,学习时间按进入本科阶段学习的实际时间填写。符合学士学位授予条件的授予相应学士学位。 普通高校专升本学生的学费按照《安徽省发展改革委安徽省财政厅安徽省教育厅关于调整公办普通高校本科学费标准的通知》(皖发改价费〔2021〕348号)标准收费,学费标准与普通本科相应专业学费标准相同。收费标准如有变更,以安徽省相关部门核准的最新收费标准执行。 普通高校专升本学生进校后,不得转专业;毕业时,执行国家本科毕业生的有关就业政策。 联合培养“专升本”新生入学后,在校学习期间培养地点均设在安徽国防科技职业学院。联合培养学生系皖西学院在籍学生,其学籍管理、证书发放归属于皖西学院。在奖学金评审、家庭经济困难学生资助、就业创业帮扶指导、党员发展等方面和其他专升本在校生享受同等待遇。
PART.8 资助政策 我校有“奖、助、贷、勤、免、补”等资助政策,即奖助学金、生源地助学贷款、勤工助学、孤儿免学费、困难补助等资助措施。详见新生入学须知。
PART.9 违规处理 在报名、考试中违规的考生及有关工作人员,严格按照《国家教育考试违规处理办法》和教育部有关文件规定处理;涉嫌违法的,移送司法机关,依照《中华人民共和国刑法修正案》等追究其法律责任。
PART.10 其他须知 1.考生本人应坚持诚信的原则,报名所填报材料必须真实。 2.我校普通专升本招生考试各项工作在学校招生工作委员会领导下进行,校纪检监察部门全程监督。 3.根据《安徽省教育厅关于严禁职业院校升学考试改革试点高校举办升学考试考前辅导的通知》(皖教秘高〔2014〕6号)要求,我校及其教职工(含与学校有劳动关系的临时工作人员)严禁举办或与社会机构联合举办任何形式的升学考试考前辅导。严禁参加专升本本科高校为社会中介或培训等机构进行教学、宣讲、讲座等任何形式的辅导活动提供学校教室、宿舍、图书馆等校内场所。严禁高校人员参与升学考试考前辅导的教学等任何形式的活动。 4.我校通过皖西学院招生信息网(https://zsb.wxc.edu.cn/)发布相关招生考试、录取信息,同时也可以关注微信公众号“皖西学院招生办”了解相关信息。请广大考生主动及时关注,学校不再具体通知考生本人,考生因个人原因造成后果的由考生本人承担。 5.考生一经报考我校相关专业,视为已知晓并自愿遵守我校招生章程相关规定。 6.本招生章程自发布起实施,若有与国家或省教育厅政策不一致之处,以上级有关政策文件为准。由皖西学院负责解释。 本校严格执行国家招生政策,坚决杜绝任何形式的有偿招生,坚决杜绝本校教职工参与任何中介机构或辅导机构教学、讲座等活动。本校将依法追究以学校名义进行非法招生宣传、培训等活动的中介机构或个人的责任。学校举报电话:0564-3306173,安徽省教育招生考试院举报电话:0551-63619961,举报邮箱:jiancha@ahedu.gov.cn。
PART.11 联系方式 皖西学院 地址:安徽省六安市云露桥西月亮岛 邮编:237012 咨询电话:0564-3305015 传真:0564-3305015 投诉与申诉电话:0564-3306173 学校招生网址:http://zsb.wxc.edu.cn/ E-mail:jwczsb@wxc.edu.cn 安徽国防科技职业学院(联合培养) 地址:安徽省六安市金安区梅山中路56号 邮编:237011 咨询电话:0564-3383486 投诉与申诉电话:0564-3383017 学校招生网址:https://www.acdt.edu.cn/zs
抖音
微信
微博
QQ群
400-023-1785


