广西
登录 登录 注册 注册

联系客服

联系客服

400-023-1785

在线咨询

微信咨询

微信扫码咨询

微博关注

在线客服

顶部

切换栏目
选择分类
升本政策
考试科目
考试大纲
招生简章
报名时间
考试时间
招生计划
专业对照
招生院校
历年试题
分数线
成绩查询
报考流程
升本培训
选择地区
重庆专升本
云南专升本
贵州专升本
四川专升本
山东专升本
湖北专升本
河南专升本
陕西专升本
浙江专升本
山西专升本
安徽专升本
河北专升本
甘肃专升本
江西专升本
新疆专升本
湖南专升本
辽宁专升本
海南专升本
天津专升本
宁夏专升本
内蒙古专升本
黑龙江专升本
广西专升本
点击筛选
取消筛选
您现在的位置:首页 > 升本资讯 > 正文

广西外国语学院2026年普通高等教育专升本考试招生简章

2026-01-13
来源:好老师升学帮
阅读 847
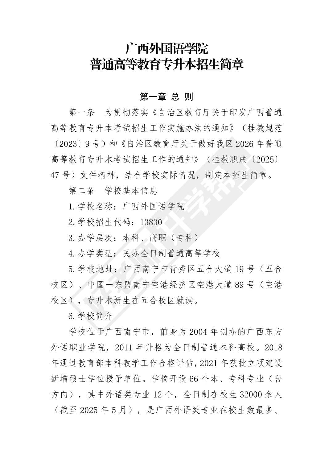
导读:为贯彻落实<<自治区教育厅关于印发广西普通高等教育专升本考试招生工作实施办法的通知>>(桂教规范(2023)9号)和<<自治区教育厅关于做好我区2026年普通高等教育专升本考试招生工作的通知>>(桂教职成(2025)47号)文件精神,结合学校实际情况,制定本招生简章。

为贯彻落实<<自治区教育厅关于印发广西普通高等教育专升本考试招生工作实施办法的通知>>(桂教规范(2023)9号)和<<自治区教育厅关于做好我区2026年普通高等教育专升本考试招生工作的通知>>(桂教职成(2025)47号)文件精神,结合学校实际情况,制定本招生简章。


图片

图片
图片
图片
图片
图片
图片
图片
图片
图片
图片
图片
图片
图片
图片
图片
图片
图片
图片
图片


推荐专题
留言咨询
* 姓名
* 手机
* 所在学校