首页
升本政策
考试大纲
历年试题
辅导培训班
线下教学点
云南校区
升学帮首页
了解好老师
抖音
微信
微博
QQ群
400-023-1785
重庆专升本
云南专升本
贵州专升本
四川专升本
山东专升本
湖北专升本
河南专升本
陕西专升本
浙江专升本
山西专升本
安徽专升本
河北专升本
甘肃专升本
江西专升本
新疆专升本
湖南专升本
辽宁专升本
海南专升本
天津专升本
宁夏专升本
内蒙古专升本
黑龙江专升本
广西专升本
首页
升本资讯
专科院校
本科院校
课程中心
查询系统
云南校区
云南
登录
登录
注册
注册
注册即可无限制浏览
专升本历年真题、专业报考查询,助你升本上岸
用户注册
手机号
验证码
登录密码
确认密码
我已阅读并同意
《用户协议》
、
《隐私协议》
去登录
注册即可无限制浏览
专升本历年真题、专业报考查询,助你升本上岸
免密码登录
密码登录
微信登录
手机号
验证码
我已阅读并同意
《用户协议》
、
《隐私协议》
立即注册
手机号
密码
我已阅读并同意
《用户协议》
、
《隐私协议》
忘记密码?
立即注册
微信扫一扫,关注后即可登录/注册
注册即可无限制浏览
专升本历年真题、专业报考查询,助你升本上岸
忘记密码
1
手机验证
2
重置密码
3
完成
手机号
验证码
去登录
新密码
确认新密码
去登录
密码重置成功
去使用你的新密码登录
去登录
注册即可无限制浏览
专升本历年真题、专业报考查询,助你升本上岸
修改密码
手机号
验证码
登录密码
确认密码
去登录
用户信息
头像
昵称
*
真实姓名
*
手机号
*
所在学校
考试年份
年级班级
报考学校
意向报考学校
注:历年真题和专业查询系统需要正确填写*真实姓名、*手机号、*所在学校信息才能使用。
保存
注册即可无限制浏览
专升本历年真题、专业报考查询,助你升本上岸
绑定账号
手机号
验证码
用户信息
头像
昵称
真实姓名
手机号
所在学校
考试年份
年级班级
报考学校
意向报考学校
注:历年真题和专业查询系统需要正确填写*真实姓名、*手机号、*所在学校信息才能使用。
提交
用户协议
用户协议
隐私政策
联系客服
联系客服
400-023-1785
在线咨询
微信咨询
微信扫码咨询
微博关注
在线客服
顶部
切换栏目
选择分类
升本政策
考试科目
考试大纲
招生简章
报名时间
考试时间
招生计划
专业对照
招生院校
历年试题
分数线
成绩查询
报考流程
升本培训
选择地区
重庆专升本
云南专升本
贵州专升本
四川专升本
山东专升本
湖北专升本
河南专升本
陕西专升本
浙江专升本
山西专升本
安徽专升本
河北专升本
甘肃专升本
江西专升本
新疆专升本
湖南专升本
辽宁专升本
海南专升本
天津专升本
宁夏专升本
内蒙古专升本
黑龙江专升本
广西专升本
点击筛选
取消筛选
您现在的位置:
首页
>
升本资讯
>
正文
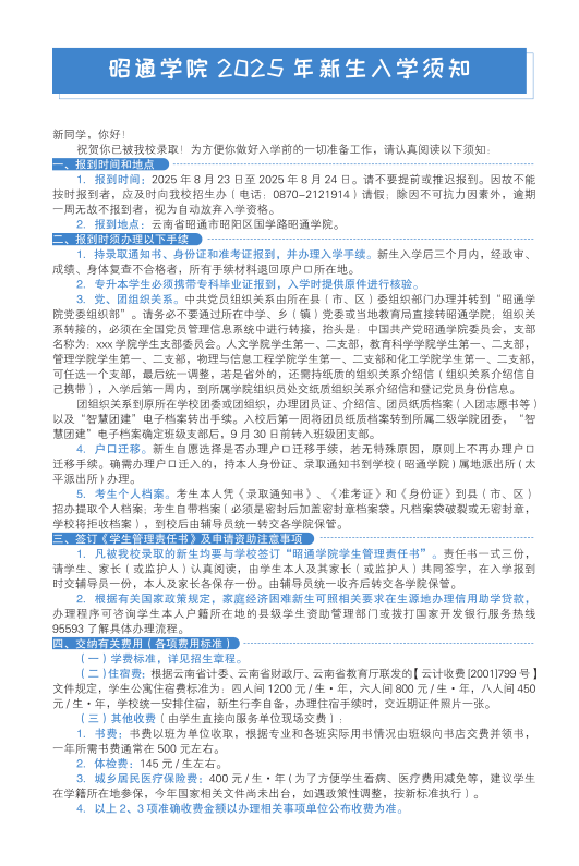
昭通学院2025级萌新入学指南请查收
2025-08-19
来源:好老师升学帮
阅读 1729
"
导读:
本文是昭通学院2025级萌新入学指南,由好老师升学帮整理供大家参考!
推荐专题
升本政策
云南专升本
云南专升本升本政策
2025年云南专升本
昭通学院专升本政策
上一篇
本科报到倒计时!这些必备物品准备起来!
下一篇
云南省2026年普通高校专升本考试专业(类)对应关系指导目录
留言咨询
*
姓名
*
手机
*
所在学校
立即申请
推荐资讯
2023年昭通学院招生简章(含专升本)
2023年昭通学院专升本招生专业有哪些?
2022云南昭通学院专升本招生简章官方发布!
2021年昭通学院专升本招生简章
2020年昭通学院专升本招生简章(招生计划)
最新资讯
2025年昭通学院专升本录取分数线
2025年昭通学院专升本招生专业对应关系表公布!
2024年昭通学院专升本录取分数线公布
2024年昭通学院专升本普通批次录取最低分数线
2024年昭通学院专升本免试批次拟录取考生名单
专升本专题
升本政策
考试科目
考试大纲
招生简章
报名时间
考试时间
招生计划
专业对照
招生院校
历年试题
分数线
成绩查询
报考流程
升本培训