根据《2026年重庆市普通高校专升本统一考试招生工作实施方案》和《2026年重庆市普通高校专升本免试招生工作实施方案》等文件精神,结合学校实际,特制订专升本免试招生章程。
一、学校概况
学校全称:重庆工商大学派斯学院
学校代码:5023
办学性质:民办普通高等学校
办学层次:本科
学习形式:全日制
办学地址:重庆市合川区合师路143号(原交通街593号)
主管单位:重庆市教育委员会
二、招生对象及条件
(一)招生对象
1.退役大学生士兵
(1)市内外普通高校全日制高职专科在校生(含高校新生)从重庆应征入伍,退役后完成高职专科学业并于2026年应届毕业的退役大学生士兵。
(2)市内外普通高校全日制高职专科毕业生从重庆应征入伍,于2025年退役且未参加2025年专升本免试招生的,或2026年春季退役的大学生士兵。
2.技能竞赛免试生
(1)获得中国国际大学生创新大赛国赛铜奖及以上奖项(金奖、 银奖可作为团队成员,铜奖须作为项目负责人)、全国“互联网+” 大学生创新创业大赛国赛铜奖及以上奖项(金奖、银奖可作为团队成员,铜奖须作为项目负责人)、全国大学生电子设计竞赛或全国大学生数学建模竞赛二等奖及以上奖项。
(2)获世界技能大赛、“一带一路”国际技能大赛优胜奖及以上,获世界职业院校技能大赛争夺赛铜奖及以上,获得中华人民共和国职业技能大赛、全国职业院校技能大赛三等奖及以上奖项,或参加中国·重庆职业技能大赛、重庆职业院校技能大赛获市级一等奖或金奖奖项。
(3)获得全国大学生职业规划大赛铜奖及以上奖项,获得重庆市大学生职业规划大赛市级决赛银奖及以上奖项。
技能竞赛免试生,按照赛项及获奖情况分为以下四个等次:
(1)国家级竞赛一等奖
包含:中国国际大学生创新大赛金奖、全国“互联网+”大学生创新创业大赛金奖、全国大学生电子设计竞赛一等奖、全国大学生数学建模竞赛一等奖、世界技能大赛优胜奖及以上、“一带一路” 国际技能大赛优胜奖及以上、世界职业院校技能大赛争夺赛金奖、中华人民共和国职业技能大赛一等奖(金牌)、全国职业院校技能大赛一等奖、全国大学生职业规划大赛金奖。
(2)国家级竞赛二等奖
包含:中国国际大学生创新大赛银奖、全国“互联网+”大学生创新创业大赛银奖、全国大学生电子设计竞赛二等奖、全国大学生数学建模竞赛二等奖、世界职业院校技能大赛争夺赛银奖、中华人民共和国职业技能大赛二等奖(银牌)、全国职业院校技能大赛二等奖、全国大学生职业规划大赛银奖。
(3)国家级竞赛三等奖
包含:中国国际大学生创新大赛铜奖(项目负责人)、全国“互联网+”大学生创新创业大赛铜奖(项目负责人)、世界职业院校技能大赛争夺赛铜奖、中华人民共和国职业技能大赛三等奖(铜牌)、全国职业院校技能大赛三等奖、全国大学生职业规划大赛铜奖。
(4)市级竞赛奖
包含:中国·重庆职业技能大赛一等奖、重庆职业院校技能大赛一等奖或金奖、大学生职业规划大赛市级决赛银奖及以上。
(二)资格条件
1.思想政治好,拥护中国共产党领导,品德良好,遵守中华人民共和国宪法和法律。在校或者服役期间若受过处分,截至报名时,其处分已被学校或者部队正式书面解除。
2.学习成绩好,能顺利完成普通高职专科学业。
3.身心健康,符合国家和招生单位规定的体检要求。
4.自愿申请。
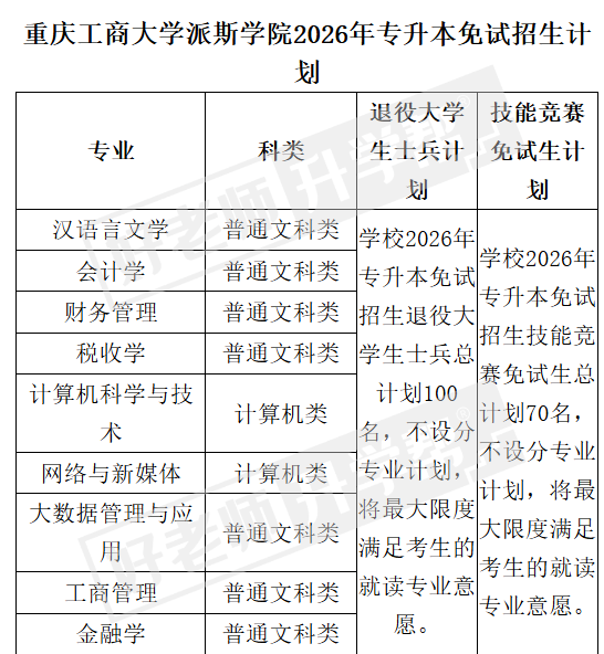
三、招生专业、计划及学费标准
2026年免试生招生计划另行公布,以重庆市教委和重庆市教育考试院审核公布为准,考生可在我校招生信息网(https://www.paisi.edu.cn/zhaosheng/)查阅。招生专业、对应专科专业、专业类别及学费标准见附件。
四、志愿填报
(一)填报方式
志愿填报由重庆市教育考试院统一组织进行网上填报,具体时间安排和要求由市教育考试院另文通知。
(二)填报要求
志愿填报须严格遵循我校公布的招生专业、专业类别及本专科专业对应关系等。
(三)技能竞赛免试生填报要求
获得市级竞赛奖及以上的技能竞赛获奖免试生。
五、职业适应性综合考查
(一)综合考查安排
综合考查时间及注意事项将提前在我校招生信息网公布,请考生及时关注。考生参加综合考查须出示身份证、专科课程成绩单等。
(二)综合考查方式
学校组织考查专家组采取现场面试方式来对考生进行综合考查。每位考生面试时间10分钟左右,面试过程全程录像。
(三)综合考查内容
考查内容包括但不限于:品德修养、学习能力、语言表达能力等。
(四)综合考查成绩
综合考查总分为100分。所有考评组人员的算术平均分(保留2位小数)为该考生的综合考查最终得分。
(五)公示与备案
我校将在面试结束后2天内公示拟录取结果,公示内容包括考生姓名、拟报专业、综合考查成绩、录取结果、学校纪委举报电话等。录取学生名单经公示无异议后,报市教育考试院备案。
六、录取规则
(一)退役大学生士兵参军期间荣立个人三等功及以上奖励的、被评为“四有”优秀士兵的,免于参加我校组织的职业适应性综合考查并优先录取。
(二)投档人数未超过招生计划数,则投档考生全部录取,不再进行职业适应性综合考查。
(三)投档人数超过招生计划数,则按照职业适应性综合考查成绩从高到低依次录取。
(四)考生职业适应性综合考查成绩相同时,依次按学生高职专科阶段平均成绩(以学生提供的,经学生就读高职专科学校教务部门出具加盖鲜章的成绩单为准)从高到低录取。
(五)免试生批次录取结束后,如有结余计划,我校用于录取普通毕业年级考生。
七、学籍管理
(一)考生需按录取通知书的相关要求到我校报到入学,未经我校同意逾期两周未报到者视为自行放弃入学资格。学校在学生入学时进行入学资格复查,不符合资格条件、未能正常完成高职专科学业并按时获得毕业证书的不得入学。
(二)经市教委批准录取的专升本学生,升入2024级本科专业学习。专升本学生除不能转学转专业外,日常管理、毕业待遇等与招生学校相同年级、专业的学生相同。
(三)根据《普通高等学校学生管理规定》(中华人民共和国教育部令第41号)关于“学校应当严格按照招生时确定的办学类型和学习形式,以及学生招生录取时填报的个人信息,填写、颁发学历证书、学位证书及其他学业证书”和《教育部关于当前加强高等学校学历证书规范管理的通知》(教学〔2002〕15号)的规定,学校在专升本学生学历证书上将注明“在我校xx专业专科起点本科学习”字样、“学习时间按进入本科阶段学习和颁发学历证书实际时间填写”,学位证书颁发按有关规定执行。
八、保障与监督
(一)学校专升本招生工作在学校专升本工作领导小组的领导下,招生处牵头组织实施,学校纪检监察部门负责对专升本招生工作进行全程监督。
(二)专升本招生工作严格执行重庆市教委和市教育考试院有关招生管理规定,坚持公平、公正、公开、择优选拔的原则。
(三)专升本招生工作过程公开、透明,主动接受社会监督,录取结果及时向社会公示。
九、附则
(一)重要声明:我校从不委托任何中介机构和个人代办招生事宜,有关招生相关工作,请直接与我校招生处联系,否则出现任何后果,我校概不负责。
(二)其他未尽事宜请向重庆工商大学派斯学院招生处咨询,本招生章程由学校授权招生处负责解释。
十、咨询方式与举报电话
学校地址:重庆市合川区合师路143号(原交通街593号)(邮编:401520)
招生部门:重庆工商大学派斯学院招生处
招生电话:023-42889197、023-42883625
学校网址:https://www.paisi.edu.cn/
招生信息网址:https://www.paisi.edu.cn/zhaosheng/
重庆工商大学派斯学院纪检监察室电话:023-42882810
抖音
微信
微博
QQ群
400-023-1785


