联系客服

联系客服

400-023-1785

在线咨询

微信咨询

微信扫码咨询

微博关注

在线客服

顶部

切换栏目
选择分类
升本政策
考试科目
考试大纲
招生简章
报名时间
考试时间
招生计划
专业对照
招生院校
历年试题
分数线
成绩查询
报考流程
升本培训
选择地区
重庆专升本
云南专升本
贵州专升本
四川专升本
山东专升本
湖北专升本
河南专升本
陕西专升本
浙江专升本
山西专升本
安徽专升本
河北专升本
甘肃专升本
江西专升本
新疆专升本
湖南专升本
辽宁专升本
海南专升本
天津专升本
宁夏专升本
内蒙古专升本
黑龙江专升本
广西专升本
点击筛选
取消筛选
您现在的位置:首页 > 升本资讯 > 正文

重庆机电职业技术大学2024级专升本新生入学指南

2024-09-13
来源:好老师升学帮
阅读 1882
导读:重庆机电职业技术大学2024级专升本入学报到时间:8月30日- 31日,报名物品:录取通知书、本人身份证原件、准考证、学生档案、近期一寸正面免冠照片、报到所需材料复印件等。


亲爱的同学们

新的旅程即将开始

为了帮助你们更好地适应环境

轻松、快乐地迎接大学生活

小电为你们准备了新生报到指南

请注意查收哦

图片


图片

报到必备物品

图片

报名物品:录取通知书、本人身份证原件、准考证、学生档案、近期一寸正面免冠照片、报到所需材料复印件等。

生活用品:床上用品、洗漱用品、换洗衣物、电子设备等。



图片

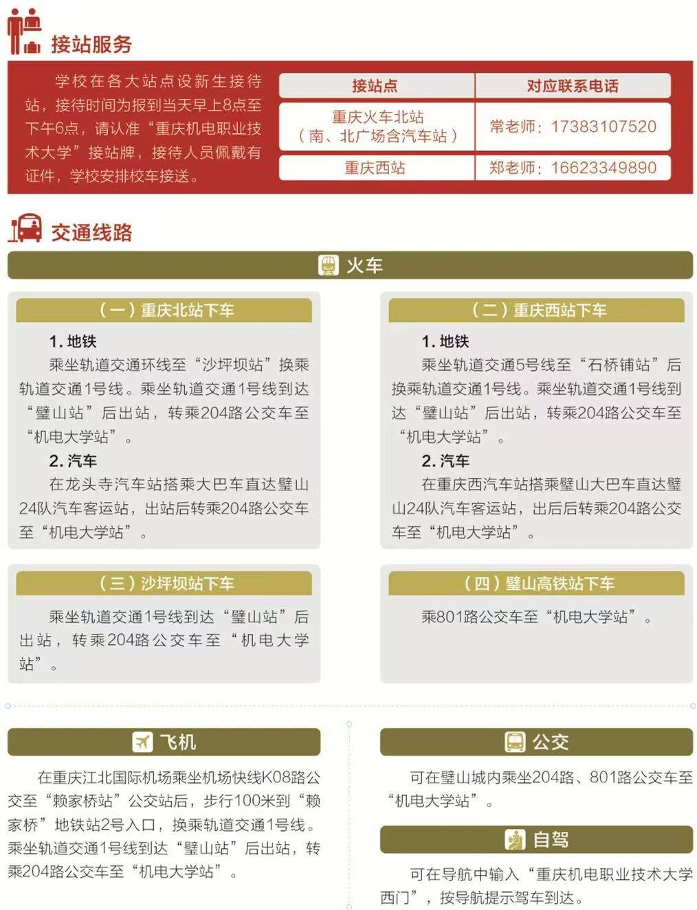
入校报到时间、路线

图片

入学报到时间:

报到人员

报到时间

军训时间

3+2新生

8月30日-

31日

_

 四年制本科、

三年制专科

新生

8月31日-

9月1日

9月5日-19日

军士生新生

8月30日

9月1日-30日


入校报到路线:学校在各站点设新生接待站,到达指定站点,会有佩戴证件的接待人员进行接应。

图片



图片

校园服务办理路线

图片

校园卡办理:前往校园网营业厅办理校园卡,共有两类校园卡(移动和联通),地点位于学校一、二食堂旁。

水卡办理:位于学校一食堂出口。

图片
图片



图片

入校报到

图片

到达学校后

先去专业大本营报到

根据指示办理宿舍入住

学校组织了新生报到志愿者服务团队

志愿者来自学校的学长、学姐

如有问题或需求可请志愿者帮忙



以上就是新生入学指南全部内容

如有疑问或其他需求

可联系辅导员及相关负责老师

新的起点,新的征程

希望同学们能尽快适应新环境

以全新的姿态和面貌

迎接美好的大学生活


推荐专题
留言咨询
* 姓名
* 手机
* 所在学校