联系客服

联系客服

400-023-1785

在线咨询

微信咨询

微信扫码咨询

微博关注

在线客服

顶部

切换栏目
选择分类
升本政策
考试科目
考试大纲
招生简章
报名时间
考试时间
招生计划
专业对照
招生院校
历年试题
分数线
成绩查询
报考流程
升本培训
选择地区
重庆专升本
云南专升本
贵州专升本
四川专升本
山东专升本
湖北专升本
河南专升本
陕西专升本
浙江专升本
山西专升本
安徽专升本
河北专升本
甘肃专升本
江西专升本
新疆专升本
湖南专升本
辽宁专升本
海南专升本
天津专升本
宁夏专升本
内蒙古专升本
黑龙江专升本
广西专升本
点击筛选
取消筛选
您现在的位置:首页 > 升本资讯 > 正文

重庆专升本各院校档案转接汇总(更新12所)

2025-05-19
来源:好老师升学帮
阅读 2605
导读:近期各院校会公布档案转接相关信息,大家可以留意一下招生院校官网噢~

近期各院校会公布档案转接相关信息,大家可以留意一下招生院校官网噢~



1

重庆工商大学

图片



2

四川外国语大学

图片



3

重庆第二师范学院

本部:
图片
联培:
图片



2

重庆人文科技学院

图片
图片





3

重庆机电职业技术大学

向上滑动阅览

图片


点击查看:重庆机电职业技术大学2025级新生入学档案邮寄+团组织关系转接




4

重庆工程学院

六、档案办理

所有学生档案必须转入学校,建议专升本学生档案由学生在开学报到时直接带到学校交给辅导员,如原专科学校有要求,也可由原专科学校统一邮寄到我校,但切勿自行邮寄。

档案邮寄地址:重庆市双桥经济开发区龙水湖西湖大道76号重庆工程学院办公楼307室,收件人:邓波,电话:13372727717,邮编:400900请务必备注2025年专升本学生档案。

七、组织关系

1.党组织关系:学生是党员的,应到原组织关系所在支部通过“红岩先锋智慧党务”平台直接转移至中共重庆工程学院委员会。

2.团组织关系:学生团组织关系通过“网上共青团智慧团建”系统发起转接申请,转入到重庆工程学院专升本临时团支部。团组织关系纸质材料开学报到后统一交至辅导员处。

注:在“新学校所在地详细地址”填大足双桥校区的地址,“申请转入组织”填写重庆工程学院专升本临时团支部。智慧团建系统内具体选择学校区域时只选择第一个“团重庆市委”,后面两个均不用选择,下方组织全称搜索时需输入学校完整信息:重庆市重庆工程学院专升本临时团支部。

图片图片





5

重庆移通学院

一、档案转接指南

学生档案是伴随你学习生涯的重要材料,涵盖学籍、团籍、党员档案,入学后需妥善处理。


携带与邮寄:若所在省、市、自治区允许个人携带档案,入学后需将 密封完好(严禁私自拆封) 的纸质档案交至所在学院;若由招考办统一邮寄,开学后 一个月内 ,记得及时联系辅导员或招生处老师确认档案是否到校。


专升本档案要求:原则上由原学校寄送至我校,若自带档案,必须密封并加盖原学校骑缝章 ,密封条破损或无骑缝章的档案,学校不予接收!


档案保管:各学院收齐新生档案后,将移交学校档案馆统一保管至毕业,就读期间档案相关事务均在档案馆办理。


綦江校区档案接收信息

地址:重庆市綦江区登瀛大道36号重庆移通学院图书馆410

电话:023-48750010

联系人:代老师

邮编:401420


合川校区档案接收信息

地址:重庆市合川区假日大道1号重庆移通学院档案室C212

电话:023-42815193

联系人:李老师

邮编:401520



二、党团关系转接详解


党组织关系转接

重庆市内新生:通过 渝快政红岩智慧先锋平台 ,直接转入所在学院学生党支部。


重庆市外新生:到生源学校开具介绍信(抬头:中共重庆市委教育工委组干处),同时线上转出至所在党支部。党员档案建议随学籍档案寄送,特殊情况可自行携带,开学交至学院学生党支部。



团组织关系转接

通过 “智慧团建”系统 线上操作:


1. 登录“智慧团建”系统;


2. 在“申请转入组织”中,选择 “团重庆市委” ,搜索 “重庆移通学院临时团支部” ;


3. 填写地址信息后提交申请,等待上级团组织审批通过即可完成转入。



三、专科毕业后档案去向

专科毕业后,档案可能有以下5种去向,同学们按需处理:


1. 返回原籍:档案寄至户籍所在地教育局,入学时凭录取通知书领取后交本科院校。


2. 人才托管中心:学校统一托管至省市人才中心,处理方式同返回原籍。


3. 专升本失败:建议将档案托管至人才中心,避免丢失。


4. 学校对接:如山西本科院校,需自行联系专科学校,由原校按录取名单统一寄送档案。


5. 寄送要求:档案必须以 “机要件” 方式寄送, 快递或个人自提导致档案遗失,责任自负 !


以上就是专升本入学档案与党团组织关系转接的全部要点!如有更多疑问,记得及时联系 专科学校 和 本科院校 确认细节,别让小疏漏影响入学进程!祝愿各位同学顺利开启本科新旅程! 




6

重庆财经学院

亲爱的专升本新同学:

祝贺你考入重庆财经学院!针对同学们关心的档案、组织关系等相关事项,我们做了以下解答,帮助同学们做好入学准备。

一、新生档案

1.档案邮寄:学生档案由毕业学校用邮政快递EMS寄发,收件信息如下:

邮寄地址:重庆市巴南区龙洲湾尚文大道906号重庆财经学院档案室

邮编:401320

收件人:胡老师  联系电话:023-88968697  

2.学生自带档案封装好后由学生自行保管(不得拆封、涂改档案),报到时学生将密封完好的档案交给就读学院,学院检查信封和封口完好无破损,予以签收。

二、组织关系

1.党组织关系:

在学生到校报到后,由原党组织通过“渝快政红岩先锋智慧党务”平台统一转入至新就读学院学生党支部,并在备注栏写明“专升本升学至XX学院XX专业”(平台转接路径为:“市委教育工委”→“重庆财经学院党委”→“XX学院党总支”→“学生党支部”)。

2.团组织关系:

在学生到校报到后,由原团组织通过“智慧团建”平台统一转入至新就读学院团总支,并在转接原因中写明“专升本升学至XX学院XX专业”(平台转接路径为:“共青团重庆财经学院委员会”→“XX学院团总支”)。

3.报到时请将党/团组织关系档案交至辅导员处。

三、其他事项

1.录取通知书将于6月底之前全部寄出

2.开学报到时间及安排,详见入学须知;

3.特别提醒:我校暂未通过任何渠道组建官方新生群,请各位同学增强防范意识提高警惕,相关信息以录取通知书内信息为准。



7

重庆中医药学院

一、个人学籍档案

学生档案一般由学生原所在学校直接寄来我校,邮寄时请在封面注明录取专业。如个别学校要求学生本人自带档案的,应妥善保管,不得自行拆封,到校后及时上交所在二级学院学生工作办公室。

邮寄地址:重庆市璧山区璧城街道国学路61号行政楼F1-214;

收件人:黎老师,15310425920

  编:402760

二、党(团)员档案

毕业学校或党(团)组织关系所在地办理转出手续,党(团)员档案装入学生个人档案,如个人自带,应妥善保管,不得自行拆封,到校后交本人所在学院的学生工作办公室。

(一)党组关系转接

党组织关系转接请咨询组织部田老师,联系电话:13908275199。




8

重庆对外经贸学院

为做好我校2025年专升本学生档案及党团组织关系接收工作,经与学校学生处、组织部、团委协商,按照相关规定,现对接收注意事项告知如下:

一、学生档案接收

我校今年入学的专升本学生分合川A校区、合川B校区、铜梁校区,学生档案推荐学生本人开学时自带到校(须确保档案袋完整无损、密封状态良好,封口处须有原毕业学校密封章,如档案拆封或破损,将不予接收);如确需邮寄,请原高职(专科)毕业学校按学生专升本录取专业就读校区安排,仅接收邮政EMS特快专递(其它快递类型不予接收)7月15日前邮寄到以下地址:

(一)合川A校区

录取到影视融媒体学院、数学与计算机科学学院、大数据与智能工程学院、教育学院的专升本学生档案邮寄到以下地址:

重庆市合川区重庆对外经贸学院A校区学生处 邮编:401520

收件人:吴老师 电话:023-64289985

(二)合川B校区

录取到管理学院、重庆超大城市数字化治理学院、艺术设计学院、音乐舞蹈学院、外语外贸学院、体育与健康学院的专升本学生档案邮寄到以下地址:

重庆市合川区重庆对外经贸学院B校区学生档案管理中心 邮编:401520

收件人:胡老师 电话:17772359197

(三)铜梁校区

录取到文学与创意传播学院、跨境商务学院的专升本学生档案邮寄到以下地址:
 重庆市合川区重庆对外经贸学院B校区学生档案管理中心 邮编:401520

收件人:胡老师 电话:17772359197

二、党组织关系接收

1.重庆市内学生的党组织关系:通过“红岩先锋智慧党务”转入“中共重庆市委教育工委→中共重庆对外经贸学院委员会→录取专业所在二级学院党总支→学生党支部”。
     2.重庆市外学生的党组织关系:开具
纸质介绍信并自行带到辅导员处,由所在党组织的支部书记线下录入党务系统。
      3.学生党员的纸质“党籍档案”,建议由个人自带(严禁拆封),并在入学后统一交到辅导员处。若通过邮寄,请与个人学生档案一并使用邮政EMS快递邮寄。

三、团组织关系接收

通过网上共青团-智慧团建转至重庆对外经贸学院2025年专升本临时团支部。入学后,学校团委统一再按学院、专业、班级等进行后续设置。

对以上接收注意事项如有疑问,请致电:023-42888768、42897897、42888798




9

重庆外语外事学院

一、

学生档案寄送

考生档案由毕业学校统一寄送我校。若原学校不统一邮寄考生档案,由学生自行携带并在入学后交至辅导员,注意携带过程中不要损坏密封条,若自行邮寄的考生请注意一定要使用EMS邮寄,否则无法送达到档案馆。(档案接收单位:重庆外语外事学院招生就业处 | 档案接收地址:重庆市渝北区回兴街道龙石路18号 邮编:401120 | 接收人:魏老师 电话:023-67138000)

我校团组织关系转接将在同学们报到注册之后1个月之内,通过“智慧团建”系统将团组织关系转入,届时,同学们可以发起转接流程。

我校党组织关系转接通过“红岩先锋智慧党务”系统转入,具体的转入支部信息,同学们可根据2025年专升本学生报到手册上的各二级学院QQ群号,联系相应的二级学院获取详情。


二、

录取通知书的发放

我校采用中国邮政EMS快递的方式,统一将录取通知书邮寄到专科院校,建议同学们主动与专科学校的老师保持联系,以便能及时获取到录取通知书的相关信息。

三、

关注学校入学通知

录取结束后,为了确保同学们能够及时获取到关于入学的各项重要信息,请积极关注重庆外语外事学院招生就业处微信公众号、小红书号以及学校招生信息网同时,学校将2025年专升本学生报到手册随录取通知书一起通过邮递方式寄送,该手册中明确了报到时间、入学所需材料以及如何缴费等事项,请仔细阅读手册中的相关要求,遵照规定并在指定时间内到我校报到注册。




10

重庆城市科技学院



一、学籍档案转接


1、学籍档案转接有以下两种方式:

①建议学生自提,在开学时提交给辅导员;

②邮寄给对应二级学院,具体二级学院邮寄信息参照下表。

图片




二、党(团)组织关系转接



1.党组织关系转接:


入学后及时与辅导员确认转入党支部,并将党员档案交由相应支部的支部书记处。市内同学通过红岩先锋智慧党务系统转接,市外同学可通过原党组织的党员管理系统或者纸质介绍信转接。系统转接党组织名称填写为所转入的具体党支部名称,纸质介绍信抬头为重庆市委教育工委组干处,去向为所转入的具体党支部。


2.团组织关系转接:


在APP“智慧团建”上进行转接申请,转接至新生所在二级学院流动团支部,然后等待二级学院团总支审核,等开学报到,确定新生班级后,由团总支转到班级团支部。

图片




24年版本:

01 重庆工商大学

图片

02 重庆城市科技学院

向上滑动阅览



一、学籍档案转接


1、学籍档案转接有以下两种方式:

①建议学生自提,在开学时提交给辅导员;

②邮寄给对应二级学院,具体二级学院邮寄信息参照下表。

图片




二、党(团)组织关系转接



1.党组织关系转接:


入学后及时与辅导员确认转入党支部,并将党员档案交由相应支部的支部书记处。市内同学通过红岩先锋智慧党务系统转接,市外同学可通过原党组织的党员管理系统或者纸质介绍信转接。系统转接党组织名称填写为所转入的具体党支部名称,纸质介绍信抬头为重庆市委教育工委组干处,去向为所转入的具体党支部。


2.团组织关系转接:


在APP“智慧团建”上进行转接申请,转接至新生所在二级学院流动团支部,然后等待二级学院团总支审核,等开学报到,确定新生班级后,由团总支转到班级团支部。

图片


03 重庆外语外事学院

向上滑动阅览

注意事项:

01

学生档案寄送

考生档案由原所在专科学校统一寄送我校。若原学校不给予统一寄送考生档案,由学生本人到原所在学校提取,加密封条后报到时提交我校交至辅导员处。

我校团组织关系转接将在同学们报到注册之后1个月之内,通过“智慧团建”系统将团组织关系转入,届时,同学们可以发起转接流程。

我校党组织关系转接通过“红岩先锋智慧党务”系统转入,具体的转入支部信息,同学们可根据2024年专升本学生报到手册上的各二级学院QQ群号,联系相应的二级学院获取详情。

02

录取通知书的发放时间

我校采用中国邮政EMS快递的方式,统一将录取通知书邮寄到专科院校,预计在六月中旬进行,建议同学们主动与专科学校的老师保持联系,以便能及时获取到录取通知书的相关信息。

03

关注学校入学通知

录取结束后,为了确保同学们能够及时获取到关于入学的各项重要信息,请积极关注重庆外语外事学院招生就业处微信公众号以及学校招生信息网。同时,学校将2024年专升本学生报到手册随录取通知书一起通过邮递方式寄送,该手册中明确了报到时间、入学所需材料以及如何缴费等事项,请仔细阅读手册中的相关要求,遵照规定并在指定时间内到我校报到注册。


04 重庆机电职业技术大学

向上滑动阅览

档案转接


图片

05 重庆移通学院

向上滑动阅览

01团员组织关系转接

团员组织关系转接:“智慧团建”线上团组织关系转入。“智慧团建”线上团组织关系转入是毕业学生团员转入新学校的过程,升学的毕业学生团员本人在录取学校新生团组织创建后,登录“智慧团建”系统申请将团组织关系转出。团员本人在“智慧团建”系统上发起团组织关系转接申请等待上级团组织审批通过完成转入。


转入流程分为团组织批量转入以及团员个人发起转入两种方式,具体操作流程如下:


团组织批量转入:

1. 团支书点击团支部管理中心左侧组织关系转接。

图片


2. 点击进入办理转出页面。

图片


3. 按照情况选择转出团支部,转出原因同样按照实际情况进行选择。

图片
图片


4. 申请转入组织部分:选择团重庆市委一重庆移通学院团委即可,并在搜索框内搜索“重庆移通学院临时团支部”点击提交。最后等待转出组织审批以及转入组织的审批。

图片


团员个人发起转入:

1. 点击个人中心页面左侧关系转接。

图片


2.填写相关信息并由个人提交转接申请。

图片


注意:1.转入组织是否属于北京/广东/福建部分根据实际情况进行选择。

图片


2.转出原因部分选择“升学”


图片

02党员组织关系转接

重庆市内新生请在渝快政红岩智慧先锋平台,转到自己所在学院的学生党支部。省外新生如没有渝快政红岩智慧先锋平台,可到生源学校开介绍信,同时线上转出到所在党支部,介绍信抬头:中共重庆市委教育工委组干处。党员档案原则上随学籍档案一起,如有特殊情况,可自行携带,开学交至所在学院的学生党支部。

01学生档案转接



专升本学生的档案,如若能够自行携带至我校建议开学时由学生本人带来,届时统一交给辅导员,如果原学校不允许咨询携带档案,要求统一邮寄可按照专业就读校区地址进行邮寄。档案十分重要,若密封条破损或未加骑缝章的档案我校概不接收。


合川校区档案邮寄信息:
地址:重庆市合川区合阳城街道假日大道1号(重庆移通学院档案室C212)
收件人:李老师
联系电话:023-42815193

綦江校区档案邮寄信息:
地址:重庆市綦江区通惠街道登瀛大道36号(重庆移通学院档案室图书馆410)
收件人:代老师
联系电话:023-48750010

03学生档案转接


专升本学生的档案,如若能够自行携带至我校建议开学时由学生本人带来,届时统一交给辅导员,如果原学校不允许咨询携带档案,要求统一邮寄可按照专业就读校区地址进行邮寄。档案十分重要,若密封条破损或未加骑缝章的档案我校概不接收。


合川校区档案邮寄信息:
地址:重庆市合川区合阳城街道假日大道1号(重庆移通学院档案室C212)
收件人:李老师
联系电话:023-42815193

綦江校区档案邮寄信息:
地址:重庆市綦江区通惠街道登瀛大道36号(重庆移通学院档案室图书馆410)
收件人:代老师
联系电话:023-48750010


06 重庆财经学院

向上滑动阅览

四、档案转移

所有学生档案必须转入学校。学生档案由毕业学校用邮政快递EMS寄发;如学生自带档案,档案封装好后由学生自行保管(不得拆封档案),报到时学生将密封完好的档案交给新就读学院,学院检查信封和封口完好无破损,予以签收。

邮寄地址:重庆市巴南区龙洲湾尚文大道906号重庆财经学院图书馆档案室

收件人:胡老师  联系电话:023-88968697  邮编:401320

五、组织关系

学生党组织关系:在学生到校报到后,由原党组织通过“渝快政红岩先锋智慧党务”平台统一转入至新就读学院学生党支部,并在备注栏写明“专升本升学至XX学院XX专业”(平台转接路径为:“市委教育工委”→“重庆财经学院党委”→“XX学院党总支”→“学生党支部”)。

学生团组织关系:在学生到校报到后,由原团组织通过“智慧团建”平台统一转入至新就读学院团总支,并在转接原因中写明“专升本升学至XX学院XX专业”(平台转接路径为:“共青团重庆财经学院委员会”→“XX学院团总支”)。

报到时请将党/团组织关系档案交至辅导员处。


07 重庆对外经贸学院

向上滑动阅览

为做好我校2024年专升本学生档案及党团关系接收工作,按照相关规定,经与学校学生处、组织部、团委协商,现对接收注意事项告知如下:

一、学生档案接收

我校分合川A、B两个校区,请原高职(专科)毕业学校按学生专升本录取专业所在二级学院校区,使用邮政快递(EMS)或顺丰快递于7月15日前邮寄到我校“学生档案”管理部门(如遇特殊情况,可在开学报到后办理档案邮寄)。

1.合川A校区:录取到我校大数据与智能工程学院、影视融媒体学院、文学与创意传播学院、数学与计算机学院、学前教育学院的专升本学生档案请邮寄到以下地址:
       重庆市合川区学府路88号重庆对外经贸学院A校区学生处

邮编:401520
       收件人:吴老师 电话:13101382144
       2.合川B校区:录取到我校跨境商务学院、体育与健康学院、管理学院、外语外贸学院、艺术设计学院的专升本学生档案 请邮寄到以下地址:
       重庆市合川区濮湖大道368号重庆对外经贸学院B校区一站式服务大厅 邮编:401520
       收件人:胡老师 电话:17772359197

二、党组织关系接收

1.重庆市内学生的党组织关系:通过“红岩先锋智慧党务”转入“中共重庆市委教育工委→中共重庆对外经贸学院委员会→录取专业所在二级学院党总支→学生党支部”。
       2.重庆市外学生的党组织关系:开具纸质介绍信并自行带到辅导员处,由所在党组织的支部书记线下录入党务系统。
       3.学生党员的纸质“党籍档案”,建议由个人自带(严禁拆封),并在入学后统一交到辅导员处。若通过邮寄,请与个人学生档案一并邮寄。

三、团组织关系接收

通过“网上共青团-智慧团建”转至“重庆对外经贸学院2024年专升本团支部”即可。学生入学后,学校团委统一再按学院、专业、班级等进行后续设置。

对以上接收注意事项如有疑问,请致电:023-42888768、42897897、42888798


08 四川外国语大学

向上滑动阅览

(1)专升本录取通知书、身份证、专科毕业证书原件及团组织关系。(党组织关系:
国际经济与贸易和金融学专业转入川外国际金融与贸易学院学生三支部;
社会工作专业转入川外国际法学与社会学院本科二支部;
广播电视学专业转入川外新闻传播学院党总支;
财务管理专业转入川外国际工商管理学院学生二支部;
电子商务专业转入川外国际工商管理学院学生四支部。)
(2)户口迁移证。学生入学办理户口迁移坚持自愿原则,要迁移户口的新生应在报到时办理入户手续。需迁移户口的大重庆市内新生,应提交盖有派出所户口专用章的户口页原件、身份证复印件、录取通知书复印件及本人联系电话;需迁移户口的外地新生,提交户口迁移证原件、身份证复印件、录取通知书复印件及本人联系电话。户口迁移证或常住人口登记表上的民族(56个民族范围内)、出生年月日、出生地和籍贯(具体到省、市、区、县)等项目内容准确,印章齐全。
户口迁入地址:重庆市沙坪坝区童家桥派出所川外村1号。
(3)档案。学生可将档案邮寄到重庆市沙坪坝区壮志路33号四川外国语大学招生就业处(电话023-65385206),开学后统一移交辅导员;专科毕业学校已将档案寄回生源地的,应在开学后第一周联系办理档案移交转接手续;专科毕业学校要求学生自己携带档案的,档案袋必须由专科毕业学校贴密封条密封并加盖密封章,学生不得私自拆封,学校拒收未密封的档案。自带档案入学报到时交辅导员。


09 重庆工程学院

向上滑动阅览

写在前面的话:

    2024年重庆市专升本录取已告一段落,祝贺录取的同学们!最近接到许多同学电话咨询有关后续流程的问题,包括录取通知书的寄送地址是哪里?档案需要自己带去学校还是寄送?党/团组织转接流程是什么?等等,小编也非常理解各位同学的心情本文将为同学们详细解答以上专升本录取后的相关问题记得提前收藏!



No1.录取通知书



录取通知书寄送

根据《2024年重庆市普通高校专升本统一考试招生工作实施方案》规定,本科招生学校需领取市教育考试院发放的录取名册审核备案后,再依此填发录取通知书,并集中交送专科毕业院校,由专科毕业院校发送给学生本人

1.时间:预计录取通知书将于6月中下旬寄送;

☝注:记得关注重庆工程学院录取查询系统,系统会第一时间更新通知书发放时间。


2.邮寄地址:集中邮寄交予专科毕业院校相关部门,由专科院校统一分发。

☝注:请考生保持电话畅通,并与专科学校老师保持联系,关注通知书领取信息,第一时间拿到自己的录取通知书。


3.通知书内的物品:录取通知书入学报到须知、学校画册、国开行生源地助学贷款说明、学校资助手册、家庭经济困难学生认定申请表。


No2.档案转接办理


一、双桥校区学生档案办理



1.哪些专业学生在双桥校区报到就读:

软件工程、数字媒体技术、数据科学与大数据技术、计算机科学与技术、信息安全、电子信息工程、自动化、网络与新媒体、电子商务、市场营销10个专业的专升本学生在学校双桥校区报到和就读。


2.学校建议:建议专升本学生的个人档案由学生自行携带在开学报到时直接交给辅导员。


3.如果原学校不允许自己携带档案,也可由原专科学校统一邮寄到我校双桥校区

邮寄地址:重庆市双桥经济开发区龙水湖西湖大道76号重庆工程学院办公楼307室

收件人:邓波

电话:13372727717,邮编:400900。

☝注:档案十分重要,若密封条破损或未加骑缝章的档案我校概不接收。档案外信封需备注“专升本”以及学生录取的本科专业。



二、南泉校区学生档案办理


1.哪些专业学生在南泉校区报到就读:

数字媒体艺术、动画、环境设计3个专业的专升本学生在学校南泉校区报到和就读。


2.学校建议:建议专升本学生个人档案由学生自行携带在开学报到时直接交给辅导员。


3.如果原学校不允许自己携带档案,也可由原专科学校统一邮寄到我校南泉校区

邮寄地址:重庆市巴南区南泉街道白鹤林16号重庆工程学院行政楼109室招生办公室

收件人:邱刚

电话:13594647950,邮编:400056。

☝注:档案十分重要,若密封条破损或未加骑缝章的档案我校概不接收。档案外信封需备注“专升本”以及学生录取的本科专业。



No3.党/团组织转接


一、双桥校区学生党/团组织转接



1.党组织关系:学生是党员的,应到组织关系所在支部通过“红岩先锋智慧党务”平台直接转移至中共重庆工程学院双桥校区学生第一支部委员会。

2.团组织关系:学生团组织关系通过“网上共青团•智慧团建”系统发起转接申请,转入到重庆工程学院双桥校区专升本临时团支部。团组织关系纸质材料开学报到后统一交至辅导员处。

☝注:在“新学校所在地详细地址”填就读的大足双桥校区的地址,“申请转入组织”填写重庆工程学院双桥校区专升本临时团支部。智慧团建系统内具体选择学校区域时只选择第一个“团重庆市委”,后面两个均不用选择,下方组织全称搜索时需输入学校完整信息:重庆市重庆工程学院双桥校区专升本临时团支部。


图片




二、南泉校区学生党/团组织转接



1.党组织关系:环境设计专业学生是党员的,应到组织关系所在支部通过“红岩先锋智慧党务”平台直接转移至中共重庆工程学院建筑工程学院学生第一支部委员会;数字媒体艺术和动画专业学生是党员的,应到组织关系所在支部通过“红岩先锋智慧党务”平台直接转移至中共重庆工程学院数字艺术学院学生第一支部委员会。

2.团组织关系:学生团组织关系通过“网上共青团•智慧团建”系统发起转接申请,转入到重庆工程学院南泉校区专升本临时团支部。团组织关系纸质材料开学报到后统一交至辅导员处。

☝注:在“新学校所在地详细地址”填就读的南泉校区的地址,“申请转入组织”填写重庆工程学院南泉校区专升本临时团支部。智慧团建系统内具体选择学校区域时只选择第一个“团重庆市委”,后面两个均不用选择,下方组织全称搜索时需输入学校完整信息:重庆市重庆工程学院南泉校区专升本临时团支部。




No4.网上选寝室


重庆工程学院网上报到缴费管理系统


请各位学生于2024年8月27日~2024年8月31日
期间登陆重庆工程学院官网(www.cqie.edu.cn),进入“重庆工程学院网上报到缴费管理系统”(http://bd.cqie.edu.cn)完善和核对个人信息后,再根据“网上报到缴费管理系统” 提示完成报到缴费和选择楼栋、寝室床位,确定班级、辅导员等。具体操作方式详见“重庆工程学院网上报到缴费管理系统”操作流程说明。


专升本学生咨询方式

咨询电话:

023-62846626   62846636


学校地址

双桥校区:重庆市双桥经济开发区西湖大道76号

南泉校区:重庆市巴南区南泉街道白鹤林16号


招生网信息:http://zs.cqie.edu.cn


招办微信公众号:gcxyzsb

专升本新生QQ群号:752839088


10 重庆第二师范学院

向上滑动阅览

图片
图片
图片



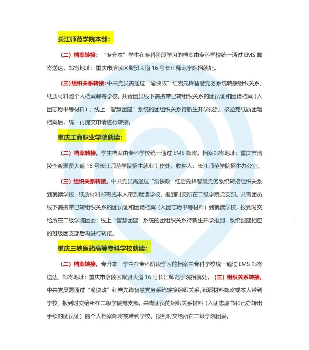
11 长江师范学院

向上滑动阅览

图片



推荐专题
留言咨询
* 姓名
* 手机
* 所在学校