联系客服

联系客服

400-023-1785

在线咨询

微信咨询

微信扫码咨询

微博关注

在线客服

顶部

切换栏目
选择分类
升本政策
考试科目
考试大纲
招生简章
报名时间
考试时间
招生计划
专业对照
招生院校
历年试题
分数线
成绩查询
报考流程
升本培训
选择地区
重庆专升本
云南专升本
贵州专升本
四川专升本
山东专升本
湖北专升本
河南专升本
陕西专升本
浙江专升本
山西专升本
安徽专升本
河北专升本
甘肃专升本
江西专升本
新疆专升本
湖南专升本
辽宁专升本
海南专升本
天津专升本
宁夏专升本
内蒙古专升本
黑龙江专升本
广西专升本
点击筛选
取消筛选
您现在的位置:首页 > 升本资讯 > 正文

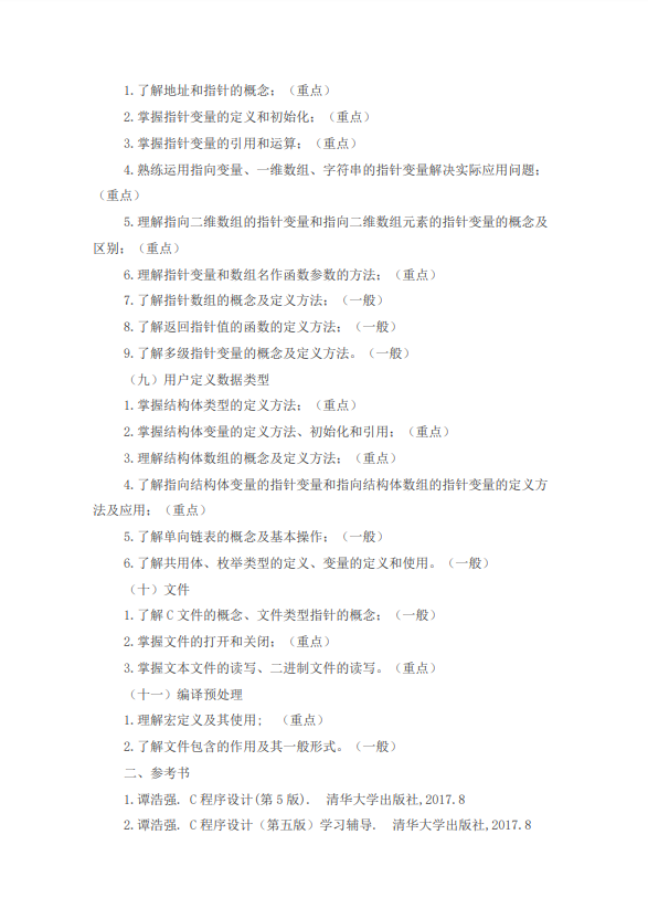
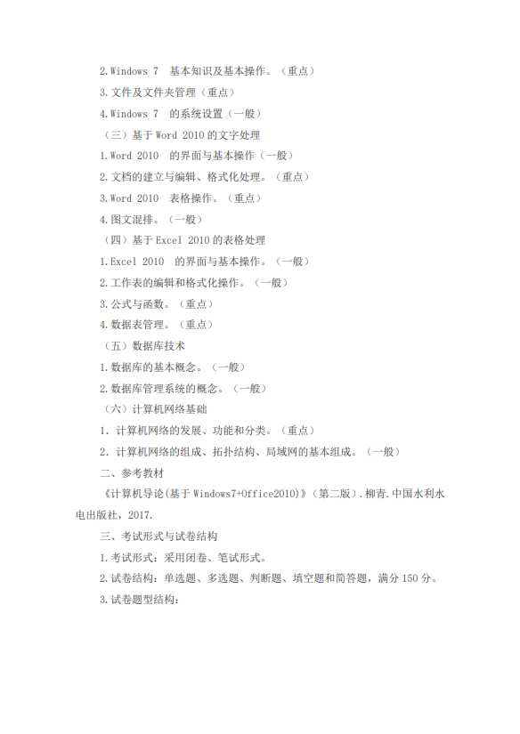
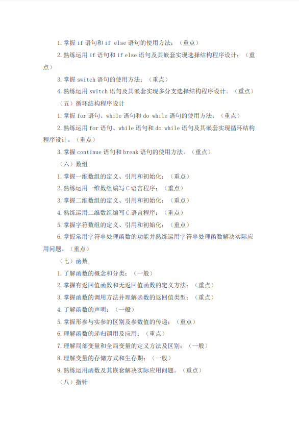
2026年马鞍山学院计算机科学与技术专业专升本专业课考试大纲

2025-10-31
来源:好老师升学帮
阅读 433
导读:2026年马鞍山学院计算机科学与技术专业专升本专业课考试大纲已经公布了,好老师升学帮整理如下信息供大家参考!

2026年马鞍山学院计算机科学与技术专业专升本专业课考试大纲已经公布了,好老师升学帮整理如下信息供大家参考!

以上2026年马鞍山学院计算机科学与技术专业专升本专业课考试大纲资料来自小编个人整理汇总,仅供同学们参考。青春因努力而闪光,我们号召更多的同学向学长学姐们看齐,在学习上精益求精,奋勇拼搏,续写佳绩。同时,我们也真心祝福各位专升本考试取得成功的同学,前程似锦,踔厉奋发,绽放自己的青春之花。

推荐专题
留言咨询
* 姓名
* 手机
* 所在学校