联系客服

联系客服

400-023-1785

在线咨询

微信咨询

微信扫码咨询

微博关注

在线客服

顶部

切换栏目
选择分类
升本政策
考试科目
考试大纲
招生简章
报名时间
考试时间
招生计划
专业对照
招生院校
历年试题
分数线
成绩查询
报考流程
升本培训
选择地区
重庆专升本
云南专升本
贵州专升本
四川专升本
山东专升本
湖北专升本
河南专升本
陕西专升本
浙江专升本
山西专升本
安徽专升本
河北专升本
甘肃专升本
江西专升本
新疆专升本
湖南专升本
辽宁专升本
海南专升本
天津专升本
宁夏专升本
内蒙古专升本
黑龙江专升本
广西专升本
点击筛选
取消筛选
您现在的位置:首页 > 升本资讯 > 正文

2个省份考试时间推迟!2026年云南专升本考试会推迟吗?

2025-11-21
来源:好老师升学帮
阅读 1804
导读:截止到目前,全国已经有2个省份(河南、黑龙江)公布了2026年专升本的报名、考试时间。

截止到目前,全国已经有2个省份(河南、黑龙江)公布了2026年专升本的报名、考试时间。


2026年黑龙江专升本考试时间:推迟了6天!

2026年河南专升本考试时间:推迟了4天!


那么云南2026年考试时间会同步调整吗?结合历年规律今天给大家做超详细分析!


云南专升本


历年重要时间节点




政策发布时间



报名时间



考试时间
图片


学姐为大家整理了近4年的政策发布以及报名、考试时间,从以上时间来看,每年云南专升本报名时间集中在11月下旬-12月上旬,考试时间基本在3-4月份。


接着我们从2026年3月日历来看2026年云南专升本的考试时间:

67eae531676fb8d4cc426ff60fbb61b5.png

由于明年春节时间较晚,云南多所高校2026年寒假到3月8日结束,3月上旬开学后需预留考前准备时间,前两周安排考试概率低。


较大可能还是在3月的第三、四个周末。


那么云南专升本考试会推迟到4月份吗?我们再来看一下4月的日历:

image.png


4月有4个周末,第一个周末清明节是法定节假日,不会安排专升本考试,第二个周末是高等教育自学考试(自考专升本;还有一个护士执业资格考试,近2年护考的考试时间都在4月第四个周末进行,专升本的考试时间一般会和它错开,所以专升本重点关注一下4月的第三周。


综上所述,小编更倾向于云南统招专升本延续今年的节奏,考试时间在3月的第三周以上所有预测基于历年规律和公开信息,具体时间还是以云南考试院官方通知为准。


最后提醒一下大家一定要抓紧时间备考,每天推进一点点,把知识学扎实,不管最终考试时间是哪一天,你都能稳稳拿捏上岸主动权!


接下来是专业对照关系以及政策资讯的爆发期,同学们可以关注我们,方便第一时间及时掌握升本资讯~

好老师升学帮云南专升本

好老师升学帮专注于专升本考试培训20余年,覆盖全国700余所分校,星耀全国!提供云南省专升本招考政策,专升本培训信息,专升本备考资料,专升本复习指导等。求真务实,助力学子成才,专升本找好老师升学帮,靠谱!

14篇原创内容

公众号


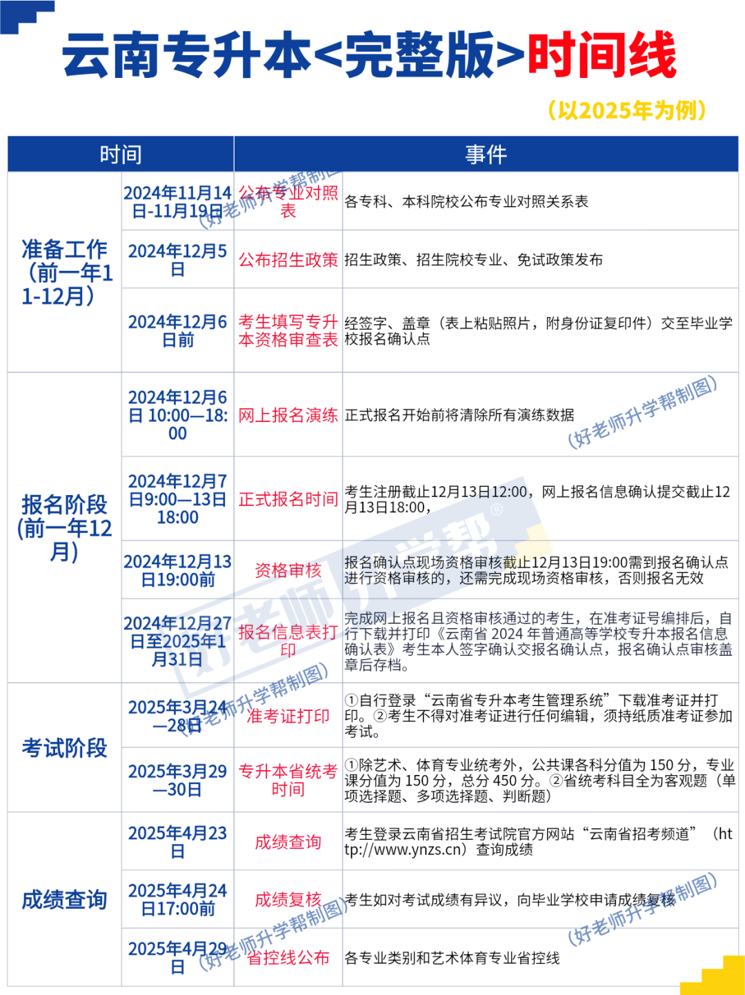
学姐同时梳理了2025云南专升本考试重要时间线,26升本同学可以参考2025年专升本报考时间节点:


推荐专题
留言咨询
* 姓名
* 手机
* 所在学校